This thread has been locked.

If you have a related question, please click the "Ask a related question" button in the top right corner. The newly created question will be automatically linked to this question.

[参考译文] TPS54821:︎ 电压与 WEBENCH®︎设计器的设计不同

Guru**** 2522770 points


请注意,本文内容源自机器翻译,可能存在语法或其它翻译错误,仅供参考。如需获取准确内容,请参阅链接中的英语原文或自行翻译。

https://e2e.ti.com/support/power-management-group/power-management/f/power-management-forum/1353636/tps54821-the-output-voltage-is-different-from-the-design-of-the-webench-designer

器件型号:TPS54821

您好!

以我为例、我无法从设计进行组装、

输入12V 但输出显示1V 我遵循 WEBENCHRegistered设计器并添加了少量定制

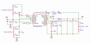
这是我的原理图

谢谢

  • 请注意,本文内容源自机器翻译,可能存在语法或其它翻译错误,仅供参考。如需获取准确内容,请参阅链接中的英语原文或自行翻译。

    你好、Waskito、

    请告知我们您的问题是什么。 从您的原理图中、我看不到明显的错误。 可能需要调整环路补偿。

    谢谢。

    南锡