This thread has been locked.

If you have a related question, please click the "Ask a related question" button in the top right corner. The newly created question will be automatically linked to this question.

[参考译文] LMR51450:并联以获得更高的电流

Guru**** 2642185 points

Other Parts Discussed in Thread: LMR51450

请注意,本文内容源自机器翻译,可能存在语法或其它翻译错误,仅供参考。如需获取准确内容,请参阅链接中的英语原文或自行翻译。

https://e2e.ti.com/support/power-management-group/power-management/f/power-management-forum/1225768/lmr51450-connected-in-parallel-to-achieve-higher-current

器件型号:LMR51450

您好、专家!

希望确认:

是否可以 并行设计多个 LMR51450以 提高输出电流? 可能遇到任何挑战?

谢谢你。

此致、
阿奇·A·阿奇

  • 请注意,本文内容源自机器翻译,可能存在语法或其它翻译错误,仅供参考。如需获取准确内容,请参阅链接中的英语原文或自行翻译。

    您好、Archie。

    我们的主题专家目前不在办公室、我们将在明天结束前提供回复。  

    此致、  

    奥斯卡·安布里兹

  • 请注意,本文内容源自机器翻译,可能存在语法或其它翻译错误,仅供参考。如需获取准确内容,请参阅链接中的英语原文或自行翻译。

    您好、Oscar、

    期待得到响应。

    谢谢你。

    此致、
    阿奇·A·阿奇

  • 请注意,本文内容源自机器翻译,可能存在语法或其它翻译错误,仅供参考。如需获取准确内容,请参阅链接中的英语原文或自行翻译。

    您好、Archie。

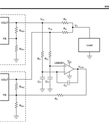
    有两个主要的难题。 第一个问题是 LMR51450没有 SYNC 引脚。 我推荐 LMR38010之类的器件、该器件具有外部同步功能。 这样、您就可以生成支持多相操作的某种时钟。 有一些参考设计使用555计时器来实现交错时钟。 最后、您可以实现以下内容:

    应用手册介绍了该方案。   我们的想法是、通过检测输出电压的差异、您可以调节其中一个相位的反馈、以实现更好的电流共享。  

    如果您有任何其他问题、请告诉我、

    理查德