This thread has been locked.

If you have a related question, please click the "Ask a related question" button in the top right corner. The newly created question will be automatically linked to this question.

[参考译文] TPS7A8001DRBEVM:启动期间的输出电压纹波

Guru**** 2386620 points
请注意,本文内容源自机器翻译,可能存在语法或其它翻译错误,仅供参考。如需获取准确内容,请参阅链接中的英语原文或自行翻译。

https://e2e.ti.com/support/power-management-group/power-management/f/power-management-forum/1210833/tps7a8001drbevm-output-voltage-ripple-during-startup

器件型号:TPS7A8001DRBEVM

尊敬的团队:

客户在其 电路板上设计了 TPS7A8001、并 在以下用例中查找启动时的问题。

他们可以看到两种不同的压摆率以及启动过程中的振动。

您能分享您对此的评论吗?

Br

艾达里安

  • 请注意,本文内容源自机器翻译,可能存在语法或其它翻译错误,仅供参考。如需获取准确内容,请参阅链接中的英语原文或自行翻译。

    尊敬的 Adrian:

    访问这些图片时遇到问题、您能否 按照这些指南重新上传

    谢谢!

    埃林

  • 请注意,本文内容源自机器翻译,可能存在语法或其它翻译错误,仅供参考。如需获取准确内容,请参阅链接中的英语原文或自行翻译。

    您好、Erin、

    请按以下方式找到图片:

    Br

    艾达里安

  • 请注意,本文内容源自机器翻译,可能存在语法或其它翻译错误,仅供参考。如需获取准确内容,请参阅链接中的英语原文或自行翻译。

    尊敬的 Adrian:

    谢谢!  根据您的原理图、似乎所有内容都已正确配置。 我的一个问题是 FB/Vout 电阻器。  
    第8.2.2节。 数据表中指定了建议的电阻器值、而使用较大的电阻器会增加从 FB 引脚注入的噪声。 您是否能够使用12.5kΩ 和10kΩ 电阻分压器在输出电压上重现这种噪声?

    希望这对您有所帮助、

    埃林

  • 请注意,本文内容源自机器翻译,可能存在语法或其它翻译错误,仅供参考。如需获取准确内容,请参阅链接中的英语原文或自行翻译。

    您好、Erin、

    我尝试将 电阻分压器更改为 12.5kΩ 和10kΩ。 波形保持不变。

    你对此有什么进一步的建议吗?

    Br

    艾达里安

  • 请注意,本文内容源自机器翻译,可能存在语法或其它翻译错误,仅供参考。如需获取准确内容,请参阅链接中的英语原文或自行翻译。

    尊敬的 Adrian:  

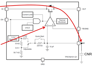
    我已经研究 过这个问题、我认为此器件的内部电路是导致输出过冲的原因。 添加 NR 电容器会降低误差放大器电压基准的斜升速率。  在误差放大器的负输入电压达到几百毫伏之前、输出端的电压不会开始斜升。 这会延迟输出启动、并使初始斜坡速率比正常情况更快。  

    希望这对您有所帮助、

    埃林

  • 请注意,本文内容源自机器翻译,可能存在语法或其它翻译错误,仅供参考。如需获取准确内容,请参阅链接中的英语原文或自行翻译。

    您好、Erin、

    感谢您的答复。 我想与您确认一些细节。

    1.在输出电压为5V 的情况下、Vout 波形中没有这样的阶跃。

    2.在1.8V 输出电压下、替换 CNR 电容后、Vout 波形的阶跃波动会消失、不再需要10uF 到1.2uF。 您能否解释一下为什么电容变化会影响 Vout 斜升波形?

    3.在改为1.2uF 电容后、可以看到在 EN 信号拉高之后经过一段一定的延迟后、Vout 开始上升。 什么可能导致该延迟?

    您能帮助解释一下吗?

    Br

    艾达里安

  • 请注意,本文内容源自机器翻译,可能存在语法或其它翻译错误,仅供参考。如需获取准确内容,请参阅链接中的英语原文或自行翻译。

    尊敬的 Adrian:

    该设备的内部 NR 架构限制了最大 CNR。  

    使用 CNR 上的任何电容时、内部电压基准缓慢斜升、导致 Vout 延迟。  

    此致!  

    埃林

  • 请注意,本文内容源自机器翻译,可能存在语法或其它翻译错误,仅供参考。如需获取准确内容,请参阅链接中的英语原文或自行翻译。

    您好、Erin、

    我的客户是三星中国、他们已经计划在下一个 PCB 中使用 TPS7A8001。 但现在他们在用例中验证芯片时遇到了一些问题。 请帮助解释异常波形或修复它.

    我的问题是:

    为什么电容变化会影响 Vout 斜升波形? 我们可以看到  使用10nF 时的阶梯效应、并在使用1.2nF 时修复。

    2.我在另一个问题中找到了 BU 的回复、 是否与我分享的波形中的性能相对应?

    "快速接通期间的阶梯效应是由于输出电压过冲导致的、导致反馈环路停止输出的接通、随后在误差放大器重新接通时再次进行输出电压过冲。 在此期间、基准电压不会停止上升、误差放大器尝试以 NR 引脚电压斜升 Vout'

    3.您能解释一下为什么在输出电压上升的过程中会有阶梯效应吗? 当 Vout 显示阶梯状效应时、环路中会发生什么情况?

    Br

    艾达里安

  • 请注意,本文内容源自机器翻译,可能存在语法或其它翻译错误,仅供参考。如需获取准确内容,请参阅链接中的英语原文或自行翻译。

    尊敬的 Adrian:  

    1. CNR 上的电容器会减慢误差放大器的电压斜升速率、由于 Vout 直到 NR 达到几百毫伏时才会开始斜升、所以较大的电容器会产生更长的延迟。  

    2. 是的,这对应于波形的性能。  

    3.当器件启动时,由于 NR 上的电压正在上升,所以 Vout 会被延迟。 CNR 充电 需要一段时间、并且会使延迟增加。 当 NR 为几百毫伏时、Vout 将开始上升并快速上升、从而导致过冲。 这会导致反馈环路停止  开启 Vout、然后 Vout 在重新开启时再次过冲、因为它正在尝试捕捉 NR 上的电压。

    如果您有其他问题、敬请告知。  这是我们以前发现的问题、它是 NR 和 Vout 的内部架构引起的。  

    希望这对您有所帮助、

    埃林