请注意,本文内容源自机器翻译,可能存在语法或其它翻译错误,仅供参考。如需获取准确内容,请参阅链接中的英语原文或自行翻译。
器件型号:TPS61022 大家好!
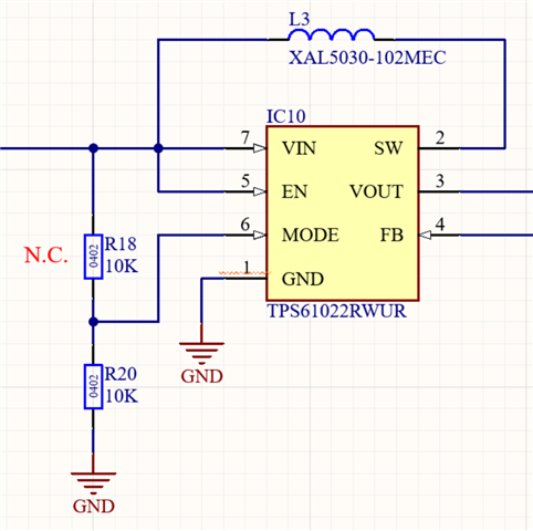
最近、我们使用 TPS61022作为2V/1A 的升压转换器。
我们遇到了+5V 输出出现的奇怪行为、例如非常大的输出噪声和不良的负载调节。
我们已使用10K 电阻器下拉 MODE 引脚:

在某些测试中、我们将10K 电阻器替换为0r 电阻器。 突然间,所有的奇怪的行为似乎都消失了。 虽然我们的问题看起来已经解决、但我们想知道根本原因。
是否有一些内部上拉电阻可通过外部10K 电阻器创建分压器、使 MODE 引脚处于连续状态?
此致