This thread has been locked.

If you have a related question, please click the "Ask a related question" button in the top right corner. The newly created question will be automatically linked to this question.

[参考译文] BQ25300:BQ25300充电问题

Guru**** 2386620 points
Other Parts Discussed in Thread: BQ25300, TPS63000
请注意,本文内容源自机器翻译,可能存在语法或其它翻译错误,仅供参考。如需获取准确内容,请参阅链接中的英语原文或自行翻译。

https://e2e.ti.com/support/power-management-group/power-management/f/power-management-forum/1371998/bq25300-bq25300-charge-issue

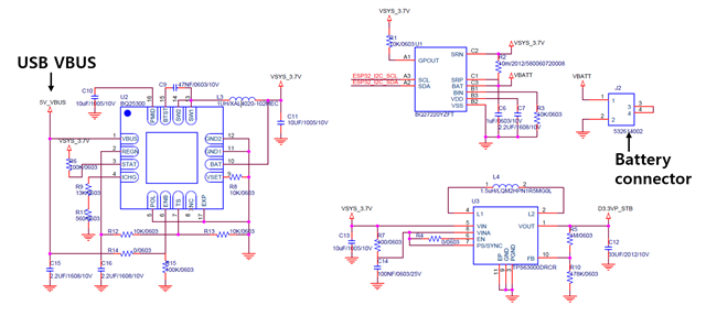
器件型号:BQ25300
主题中讨论的其他器件: TPS63000

工具与软件:

Hell.

当电池处于 UVP (欠压保护)状态时、不会充电。

(当它未处于 UVP 状态时、它正常工作。)

但是、当我禁用以下电路中连接到 BQ25300输出的直流/直流转换器(TPS63000DRCR)时、它将开始充电。

请就此提供建议。

 

谢谢。

  • 请注意,本文内容源自机器翻译,可能存在语法或其它翻译错误,仅供参考。如需获取准确内容,请参阅链接中的英语原文或自行翻译。

    您好!

    您可以澄清一下您的问题吗? 您是否担心 UVP 模式下的电池问题?

    谢谢!

  • 请注意,本文内容源自机器翻译,可能存在语法或其它翻译错误,仅供参考。如需获取准确内容,请参阅链接中的英语原文或自行翻译。

    您好!

    感谢您的回答。 让我再解释一下。

    当电池完全放电且电压为0V 时、将无法充电。 (测量值为0V)

    但是、它会在剩余电池电量(3~4.2V)时充电。

    谢谢!

    Kang

     

  • 请注意,本文内容源自机器翻译,可能存在语法或其它翻译错误,仅供参考。如需获取准确内容,请参阅链接中的英语原文或自行翻译。

    尊敬的 Kang:

    看起来电池保护功能会将电池与充电器的 BAT 引脚断开。 请查看电池保护规格、了解如何在触发 UVP 后重新激活。

    谢谢!

    宁。

  • 请注意,本文内容源自机器翻译,可能存在语法或其它翻译错误,仅供参考。如需获取准确内容,请参阅链接中的英语原文或自行翻译。

    嗨、Ning、

    我检查了电池规格、似乎电池输出需要空载才能重新激活。

    因此、当我禁用连接到电池输出的直流/直流转换器(TPS63000)时、它会充电。

    我认为我需要找到一种方法、以便在充电时暂时移除电池负载。

    感谢您的回答。

    Kang