主题中讨论的其他器件:、 UCC27201A、
工具与软件:
您好!
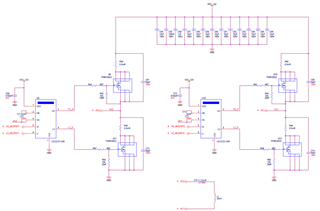
使用上述 MOSFET 驱动器和使用的 MOSFET 的全桥逆变器是 FDMC8622、在相位控制期间、栅极驱动输出和逆变器输出出现错误行为、逆变器未按预期工作。
在相位模式期间、在低负载低于100mA 时不会出现这种行为。 附加图像以供参考。
在本问题发生期间、即使我的栅极驱动器输入为高电平、栅极驱动器 U9输出也会变低。
参考点 AC2的行为也与栅极驱动器输出相同。 逆变器 AC1的另一端没有任何问题、仅在 AC2端出现、其高侧驱动输出有问题。
逆变器以160kHz 的相位运行、起始相位为135度、根据负载变化或功率要求、可以升至0度。




