工具与软件:
您好!
我设计了一个基于 si MOSFET 的非对称半桥转换器、所用栅极驱动器 IC 为 UCC21222。 将直流链路电压增加到100V 以上后、IC 烧坏。 在100V 直流链路中、栅极驱动器运转正常。 需要帮助。
谢谢
Sumit Singh
This thread has been locked.
If you have a related question, please click the "Ask a related question" button in the top right corner. The newly created question will be automatically linked to this question.
您好、Sumit、
感谢您联系我们!
您能分享更多这方面的细节吗?
以下是一些有助于调查的详细信息:
期待您的回复!
此致、
Hiroki
尊敬的 Hiroki:
我对迟交的答复表示歉意。
[1]我已经附上了栅极驱动器板的布局和原理图屏幕截图、其中包含所有详细信息。 使用的外部栅极电阻为50Ohm、MOSFET 器件型号为 IPP80R360P7XKSA1-ND。
[2] VCC 为5V 且 VDD 为15V、而 VSS 为-5V (I 正在使用负偏置)、每个通道都有两个隔离式电源。
[3]这是我推出的第一个版本、我的应用要求在半桥配置中使用栅极驱动器、同时开启和关闭高侧和低侧 MOSFET。
[4]驱动器 IC 将因为从辅助电源消耗大量电流而变得非常热、并且通道 B 将停止工作(低侧)。 电阻:通道 A 的引脚16-14 (1.74k Ω)、引脚16-15 (1.22M Ω)、引脚15-14 (1.2M Ω)和引脚11-9(1.8k Ω)、引脚11-10(1.8k Ω)、10-9(10.3ohm)。
展望分辨率。
谢谢你
Sumit Singh
您好、Sumit、
感谢您分享所有这些有用的详细信息。
就引脚之间的电阻读数而言、VDD 和 VSS 之间似乎存在损坏。 这通常是由输出引脚中的噪声或 VDD 电源轨中的噪声引起的。
对原理图的一些注释:
在布局上:
我希望这对您有所帮助。 请随时提出以下其他问题。
此致、
Hiroki
尊敬的 Hiroki:
感谢您的宝贵建议。
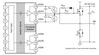
我将为栅极驱动器提供负偏置、如应用手册(随附)中所述。 C5和 C7也是去耦电容器。 我没有使用死区时间电路、因为我的应用需要同时开关器件、MOSFET 将同时打开和关闭。 我正在开发用于开关磁阻电机驱动的非对称半桥转换器(图片随附)。 我一定会采纳您的建议。 我需要问的一个问题是、我可以在该栅极驱动器中得到多高的直流链路电压? 我的原理图有什么问题吗?

谢谢你
Sumit Singh