This thread has been locked.

If you have a related question, please click the "Ask a related question" button in the top right corner. The newly created question will be automatically linked to this question.

[参考译文] TPS2116:输入信号优先级

Guru**** 2386020 points
请注意,本文内容源自机器翻译,可能存在语法或其它翻译错误,仅供参考。如需获取准确内容,请参阅链接中的英语原文或自行翻译。

https://e2e.ti.com/support/power-management-group/power-management/f/power-management-forum/1386892/tps2116-input-signal-priority

器件型号:TPS2116

工具与软件:

您好!

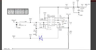
在下面电路中、如果您插入 VBUS、然后插入 VCC5V、它将从 VIN2 (VBUS)切换到 VIN (VCC5V)。

我希望即使手动插入 VIN2 (VBUS)也不输出功率、而希望在插入 VIN1 (VCC5V)时输出功率(VIN1)。 有什么办法可以做到这一点吗?

我希望不要由 PC 的 VBUS 供电、而是只由外部电源的 VCC5V 供电。

谢谢!

Conor

  • 请注意,本文内容源自机器翻译,可能存在语法或其它翻译错误,仅供参考。如需获取准确内容,请参阅链接中的英语原文或自行翻译。

    尊敬的 Conor:

    我将检查并重新回到这一点。

    此致

    Kunal Goel

  • 请注意,本文内容源自机器翻译,可能存在语法或其它翻译错误,仅供参考。如需获取准确内容,请参阅链接中的英语原文或自行翻译。

    好的、我正在等待您的回复。

  • 请注意,本文内容源自机器翻译,可能存在语法或其它翻译错误,仅供参考。如需获取准确内容,请参阅链接中的英语原文或自行翻译。

    尊敬的 Kunal:

    您有更新吗?
    我提问已经有10天时间了、所以今天我希望收到一些反馈。

    谢谢!

  • 请注意,本文内容源自机器翻译,可能存在语法或其它翻译错误,仅供参考。如需获取准确内容,请参阅链接中的英语原文或自行翻译。

    很抱歉耽误时间。 您可以添加一个这样的二极管。 这将阻止 VBUS 进入 VIN2。  

    此致

    Kunal Goel

  • 请注意,本文内容源自机器翻译,可能存在语法或其它翻译错误,仅供参考。如需获取准确内容,请参阅链接中的英语原文或自行翻译。

    尊敬的 Kunal:

    感谢您的答复。
    插入0 Ω 而不是二极管并使其不被实施是否可以?

    谢谢!

    Conor

  • 请注意,本文内容源自机器翻译,可能存在语法或其它翻译错误,仅供参考。如需获取准确内容,请参阅链接中的英语原文或自行翻译。

    尊敬的 Conor:

    这也应该起作用。

    此致

    Kunal Goel

  • 请注意,本文内容源自机器翻译,可能存在语法或其它翻译错误,仅供参考。如需获取准确内容,请参阅链接中的英语原文或自行翻译。

    尊敬的 Kunal:

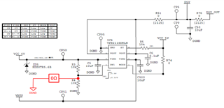
    即使我手动插入 VIN1 (VCC_5V)、也不输出电源、但我希望在插入 VIN2 (VBUS)时为 VIN2 (VBUS)。

    以下电路是否正确?

    将 PR1端子连接到 GND。

    谢谢!

    Conor

  • 请注意,本文内容源自机器翻译,可能存在语法或其它翻译错误,仅供参考。如需获取准确内容,请参阅链接中的英语原文或自行翻译。

    尊敬的 Conor:

    我正在检查这个。

    此致

    Kunal Goel

  • 请注意,本文内容源自机器翻译,可能存在语法或其它翻译错误,仅供参考。如需获取准确内容,请参阅链接中的英语原文或自行翻译。

    Kunal、

    我们期待您的回复。

    谢谢!

    Conor

  • 请注意,本文内容源自机器翻译,可能存在语法或其它翻译错误,仅供参考。如需获取准确内容,请参阅链接中的英语原文或自行翻译。

    尊敬的 Conor:

    您绝不会希望 VIN1出现在输出端? 只有您需要 VIN2?

    此致

    Kunal Goel

  • 请注意,本文内容源自机器翻译,可能存在语法或其它翻译错误,仅供参考。如需获取准确内容,请参阅链接中的英语原文或自行翻译。

    尊敬的 Kunal:

    是的、这是您的理解。
    即使我手动插入 VIN1 (VCC_5V)、也不输出电源、但我希望在插入 VIN2 (VBUS)时为 VIN2 (VBUS)。
    在这种情况下、上述电路配置是否正确?

    谢谢!

    Conor

  • 请注意,本文内容源自机器翻译,可能存在语法或其它翻译错误,仅供参考。如需获取准确内容,请参阅链接中的英语原文或自行翻译。

    当 VIN2下降时、您是否不希望 VIN1输出?

  • 请注意,本文内容源自机器翻译,可能存在语法或其它翻译错误,仅供参考。如需获取准确内容,请参阅链接中的英语原文或自行翻译。

    尊敬的 Kunal:

    是的、是这样。
    在这种情况下、我是否应该将 PR1端子连接到 GND?

  • 请注意,本文内容源自机器翻译,可能存在语法或其它翻译错误,仅供参考。如需获取准确内容,请参阅链接中的英语原文或自行翻译。

    是、同时 MODE 引脚的电压应大于1V。  

    此致

    Kunal Goel