This thread has been locked.

If you have a related question, please click the "Ask a related question" button in the top right corner. The newly created question will be automatically linked to this question.

[参考译文] TPS61289:并行工作:是否可实现双 TPS61289?

Guru**** 2589300 points
Other Parts Discussed in Thread: TPS61289

请注意,本文内容源自机器翻译,可能存在语法或其它翻译错误,仅供参考。如需获取准确内容,请参阅链接中的英语原文或自行翻译。

https://e2e.ti.com/support/power-management-group/power-management/f/power-management-forum/1401164/tps61289-working-in-parallel-is-dual-tps61289-achievable

器件型号:TPS61289

工具与软件:

大家好、团队成员:

 TPS61289是否可以并行工作? 每个直流/直流转换器的输入/输出连接在一起以提高总体功耗、我的客户想要知道这是可行的。

谢谢!

Charles

  • 请注意,本文内容源自机器翻译,可能存在语法或其它翻译错误,仅供参考。如需获取准确内容,请参阅链接中的英语原文或自行翻译。

    您好、Charlies、

    该器件支持并联工作。

     缺点之一是器件会在典型电压下改变其频率。

    当并联工作时、两个频率不能 同时改变、并且会导致 VLOW 和 VHIGH 侧的拍频。

    您能否提供案例的 EE、以及我们能否进一步讨论整个解决方案。

    此致、

    Fergus  

  • 请注意,本文内容源自机器翻译,可能存在语法或其它翻译错误,仅供参考。如需获取准确内容,请参阅链接中的英语原文或自行翻译。

    尊敬的 Fergus:

    感谢您的回复、

    他们想要在移动电源中使用它。 我们是否有相关的应用手册?

    谢谢!

    Charles  

  • 请注意,本文内容源自机器翻译,可能存在语法或其它翻译错误,仅供参考。如需获取准确内容,请参阅链接中的英语原文或自行翻译。

    尊敬的 Charles:

    此器件专为 BTS 应用而设计、目前没有用于移动电源的 A/N。

    可以提供 EE 的方框图?

    谢谢!

    Fergus

  • 请注意,本文内容源自机器翻译,可能存在语法或其它翻译错误,仅供参考。如需获取准确内容,请参阅链接中的英语原文或自行翻译。

    尊敬的 Fergus:

    我是说、A/N 适用于并行应用。  该设计仍处于早期评估阶段、他们想要设计一个太阳能供电的移动电源。  我将在他们草拟设计后通知您、

    谢谢你。

    Charles

  • 请注意,本文内容源自机器翻译,可能存在语法或其它翻译错误,仅供参考。如需获取准确内容,请参阅链接中的英语原文或自行翻译。

    尊敬的 Charles:

     稍后我将为您绘制一个并联应用图表。

    此致、

    Fergus

  • 请注意,本文内容源自机器翻译,可能存在语法或其它翻译错误,仅供参考。如需获取准确内容,请参阅链接中的英语原文或自行翻译。

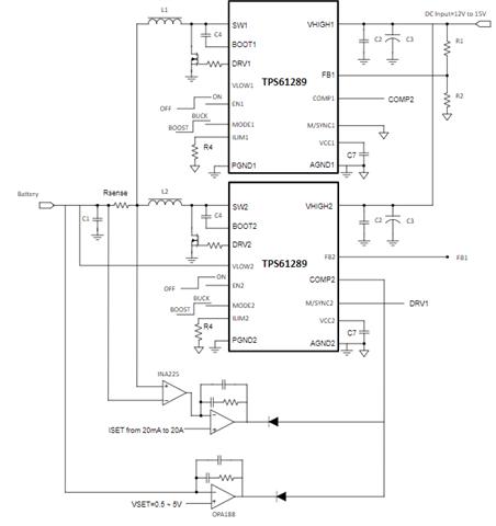
    尊敬的 Charles:

    请参阅下图。

    此致、

    Fergus