Other Parts Discussed in Thread: UCC28742
工具与软件:
问题总结:
尽管我构建了多个原型、但我仍然会遇到电源设计方面的问题。 主要挑战是:
- 无输出电压: 电源无法生成预期的1000Vdc 输出。
- VDD 引脚波动: UCC28742 IC 上的 VDD 引脚电压不稳定、在9V 和20V 之间波动。
- 无栅极输出: IC 驱动引脚处的栅极输出缺失。
- 170Vdc (Vdc)引脚: 即使移除输入电源、Vdc 引脚上的170Vdc 仍然存在。
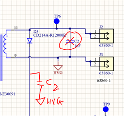
注意:在随附的原理图中、输出电容器 C2已与 D3串联放置。 在原型测试过程中、原理图错误已得到解决、但仍未观察到输出。


设计详细信息:
e2e.ti.com/.../85to265VInput_5F00_1000VFlybackConverterDesign.pdfe2e.ti.com/.../85to265VInputto100VOUT_5F00_reference-design.pdf第一级反激转换器:
输入电压:85-265VAC
输出电压:1000Vdc
输出功率:10W
第2级电压乘法器:
输入电压:1000VPulsing DC
输入电流:10mA
输出电压:20KVDC
输出电流:0.5mA

