请注意,本文内容源自机器翻译,可能存在语法或其它翻译错误,仅供参考。如需获取准确内容,请参阅链接中的英语原文或自行翻译。
器件型号:UC28025 工具与软件:
你好!!
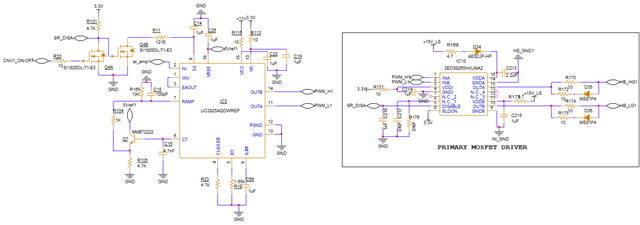
我们使用 UC28025DW PWM IC 通过隔离式驱动器 IC 实现半桥转换器(将400V 直流转换为28V 直流) MOSFET 的开关、如原理图所示。 该产品经过认证、在批量生产期间、可以发现很少的 UC28025DW IC 会在 PWMH 和 PWML 输出上产生不相等的脉冲宽度。 这会导致半桥变压器饱和和 MOSFET 故障。
请帮助我们查找问题是 与采购的 IC (UC28025DW)批次有关还是与设计相关的问题。
