This thread has been locked.

If you have a related question, please click the "Ask a related question" button in the top right corner. The newly created question will be automatically linked to this question.

[参考译文] BQ25792:BQ25792系统负载电压和 USB OTG

Guru**** 2506595 points
Other Parts Discussed in Thread: BQ25792, TPS65988, BQ25798, TPS25751

请注意,本文内容源自机器翻译,可能存在语法或其它翻译错误,仅供参考。如需获取准确内容,请参阅链接中的英语原文或自行翻译。

https://e2e.ti.com/support/power-management-group/power-management/f/power-management-forum/1420319/bq25792-bq25792-system-load-voltage-and-usb-otg

器件型号:BQ25792
主题中讨论的其他器件: TPS65988BQ25798TPS25751

工具与软件:

您好!  

我有以下与 BQ25792相关的问题。 敬请帮助我进一步了解这款芯片、我们将予以实施。  

1.我们将 BQ25792与带 DRP 的 PD 控制器 TPS65988搭配使用。 需要知道的是、当不存在 VBUS 时、以及我们是否要通过 USB-C 向系统添加任何外设 在这种情况下、您能否确认 TPS65988将与 BQ 通信、以通过 VBUS 引脚上的 BQ 内部降压/升压从电池提供所需的电压?

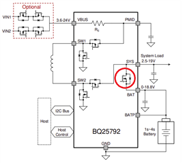
2.我们想使用  BQ25792的 SYS 电压来生成5V 和3.3V 电压、以便在本地为不同部门供电。 我需要知道对于外部 VBUS 或仅电池这两种情况、SYS 是否是固定的? 如果不是、SYS 电压会是多少? 根据数据表指出、 2.5V - 19V 电压不取决于电池电压?  

根据方框图、我们在电池电压和 SYS 引脚之间有一个 FET、这意味着在没有 VBUS 的情况下、SYS 引脚将取决于电池电压的大小!

3.如果我们无法像5V 或3.3V 那样保持 SYS 固定、特别是对于1节或2节电池的应用、我假设我们必须使用降压/升压外部稳压器。 请确认。  

4.对于 OTG 操作、VBUS 上的电压可以通过 n VOTG[10:0]来设置。 那么、对于 OTG 电流、作为它可以提供的最大值、它的电流是3.2A。 此电流将被限制在多大的电压下?

此致、

垫子

  • 请注意,本文内容源自机器翻译,可能存在语法或其它翻译错误,仅供参考。如需获取准确内容,请参阅链接中的英语原文或自行翻译。

    Hi Mat、

    关于1、支持 TPS 器件的电源接口团队可能必须回答这个问题。

    关于2、在仅电池模式或反向/OTG/拉电流模式下、BQ25792的 V (SYS)=电池电压。 当在正向/充电/灌入模式中在 VBUS 上加电时、V (SYS)=更高(MINSYS 或电池电压+~200mV)。  V (SYS)只能调节至最低系统电压(数据表中为 MINSYS 或 SYSMIN)、但随后会跟随电池最高至电池稳压电压。

    关于3、 是的。

    关于4、 IOTG 将 OTG 调节环路从调节电压更改为在设置的 IOTG 电流下调节电流。  换句话说、如果 OTG 输出(VBUS)上的负载电流达到 IOTG 电流设置、转换器会将输出电流钳制到该值、从而使 OTG 输出电压降至调节以下。

    此致、

    Jeff

  • 请注意,本文内容源自机器翻译,可能存在语法或其它翻译错误,仅供参考。如需获取准确内容,请参阅链接中的英语原文或自行翻译。

    Hi Mat、

    Unknown 说:
    1. 我们将 BQ25792与带 DRP 的 PD 控制器 TPS65988搭配使用。 需要知道的是、当不存在 VBUS 时、以及我们是否要通过 USB-C 向系统添加任何外设 在这种情况下、您能否确认 TPS65988将与 BQ 通信、以便通过 VBUS 引脚上的 BQ 内部降压/升压从电池提供所需的电压?

    TPS6588不会自动与 BQ25798通信、您需要使用 Application Customization Tool 配置从 TPS65988发送到 BQ25792的 I2C 数据。 以下应用手册介绍了如何设置 GUI 的"I2C 控制器事件"部分: https://www.ti.com/lit/an/slvae18/slvae18.pdf?ts GUI=1727887445615&ref_url=https%253A%252F%252Fwww.ti.com%252Fproduct%252FTPS65988 

    此外、TPS25751还附带 BQ25792/8集成 I2C 控制、无需固件开发。 TPS25751会根据电流电源角色(拉电流或灌电流)以及 VOTG/IOTG 以及基于协商的 PD 合约的输入电压/电流限制自动配置 BQ25792/8。 此外、TPS25751 GUI 还能够配置 BQ25792/8的某些方面、包括电池充电电压、充电电流、预充电电流和充电终止电流。  

    请记住、与支持双端口并支持交替模式的 TPS65988相比、TPS25751是一款单端口 PD 控制器、不支持任何交替模式(即 DP、TBT、USB4)。  

    谢谢。此致、
    Raymond Lin

  • 请注意,本文内容源自机器翻译,可能存在语法或其它翻译错误,仅供参考。如需获取准确内容,请参阅链接中的英语原文或自行翻译。

    感谢 Jeff 和 Raymond、

    @Raymond Lin 为了使用应用程序自定义工具、我是否必须将   TPS65988 的 I2C 转换为 USB、或者必须连接到 TPS65988上的 USB D/N 引脚、并且 USB 将通过 USB-C 与将运行应用程序自定义工具的 PC 进行通信。

    我在我们要开发定制板时提出这个问题、以便 PD 拥有与 PC 进行通信的路径、从而获得应用程序自定义工具支持。

    此致、

    垫子

  • 请注意,本文内容源自机器翻译,可能存在语法或其它翻译错误,仅供参考。如需获取准确内容,请参阅链接中的英语原文或自行翻译。

    尊敬的 Muhammad:  

    应用程序自定义工具是一款用于 根据配置的 PD 设置为 PD 控制器(TPS65988)生成二进制映像的工具、您无需为板载 PD 控制器的 GUI 创建内插器/连接器。  然后、从 GUI 生成的二进制文件存储在 SPI 闪存中、供 TPS65988在启动时读取。 请参阅下面的屏幕截图、了解在哪里可以找到二进制生成功能:  

    谢谢。此致、

    Raymond Lin