This thread has been locked.

If you have a related question, please click the "Ask a related question" button in the top right corner. The newly created question will be automatically linked to this question.

[参考译文] BQ25798:PMID 电容器

Guru**** 2534510 points
Other Parts Discussed in Thread: BQ25798, BQ25798BKUPEVM

请注意,本文内容源自机器翻译,可能存在语法或其它翻译错误,仅供参考。如需获取准确内容,请参阅链接中的英语原文或自行翻译。

https://e2e.ti.com/support/power-management-group/power-management/f/power-management-forum/1422511/bq25798-pmid-capacitors

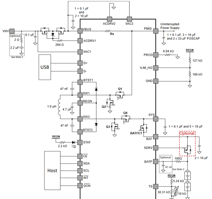
器件型号:BQ25798

工具与软件:

BQ25798数据表详细介绍了每个电源网所需的电容器:

VBUS:1x0.1uF + 2x10uF
PMID:1x0.1uF + 3x10uF + 2x33uF POSCAP
SYS:1x0.1uF + 5x10uF
REGN:1x4.7uF

但是、我们看看此处的 EVM (https://www.ti.com/lit/ug/sluucb5e/sluucb5e.pdf?PID=1728377341961)、发现在大多数配置下、ts 网中省略了2x33uF POSCAPS:

BOM 显示:

"C33、C34 (仅限 BQ25798BKUPEVM)、Murata ECASD41E336M040KA0、33uF 25V 铝聚合物电容器"

所以、POSCAPS 是否真的只有在 PMID 将被用来支持一个备份模式应用时才是必要的? 我很乐意省略这些参数、因为在我的应用中、我将不会从 PMID 中抽取。

  • 请注意,本文内容源自机器翻译,可能存在语法或其它翻译错误,仅供参考。如需获取准确内容,请参阅链接中的英语原文或自行翻译。

    我在数据表中找到了此表:

    因此、如果不支持备用模式、PMID 需要标称值为4uF 的有效电容。 具有降额和容差的特性说明了3x10uF。 我相信,考虑到这一点,我可以省略 POSCAP。

  • 请注意,本文内容源自机器翻译,可能存在语法或其它翻译错误,仅供参考。如需获取准确内容,请参阅链接中的英语原文或自行翻译。

    Jim、您好!

    正确。  仅在使用备份模式时才需要 POSCAPS。

    此致、

    Jeff

  • 请注意,本文内容源自机器翻译,可能存在语法或其它翻译错误,仅供参考。如需获取准确内容,请参阅链接中的英语原文或自行翻译。

    感谢您确认 Jeff!