请注意,本文内容源自机器翻译,可能存在语法或其它翻译错误,仅供参考。如需获取准确内容,请参阅链接中的英语原文或自行翻译。
器件型号:UCC20520 工具与软件:
您好、TI 专家 J ü、
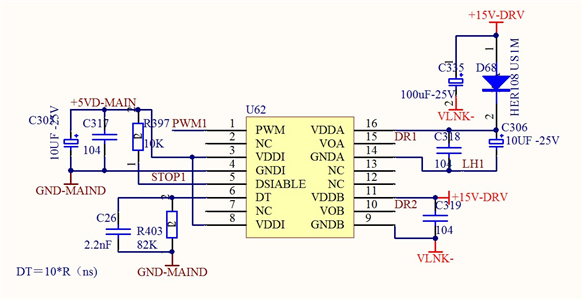
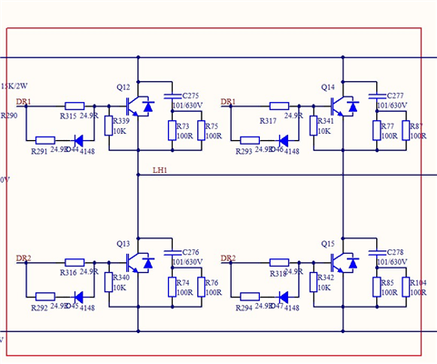
客户使用 UCC20520器件、由于 mos 电流大小发生变化、延迟在800ns 至900ns 之间变化、电流越大、延迟越长。
示波器波形主要波形—绿色主要
黄色输出、较低驱动波形



This thread has been locked.
If you have a related question, please click the "Ask a related question" button in the top right corner. The newly created question will be automatically linked to this question.