This thread has been locked.

If you have a related question, please click the "Ask a related question" button in the top right corner. The newly created question will be automatically linked to this question.

[参考译文] TPS51397A:增加负载时出现压降问题

Guru**** 2502205 points
Other Parts Discussed in Thread: TPS51397A

请注意,本文内容源自机器翻译,可能存在语法或其它翻译错误,仅供参考。如需获取准确内容,请参阅链接中的英语原文或自行翻译。

https://e2e.ti.com/support/power-management-group/power-management/f/power-management-forum/1422690/tps51397a-voltage-drop-issue-when-increases-the-load

器件型号:TPS51397A

工具与软件:

HII TI 团队、

我们将此 IC  TPS51397A 用于+15V 至5V、10A 的应用。 我们是按照 TI 数据表建议的设计的。  

具体电路如下所示。 我们还在+15V 上添加了两个33uF 陶瓷电容器、在+5V 上添加了三个33uF 陶瓷电容器。

e2e.ti.com/.../tps51397arjer.pdf

1. 如果我们在+5V 上的初始25W 负载下工作。 在该负载下、SS 引脚悬空。 则其性能正常。

然后将负载 25W 增加到30W。 +5V 压降和关断。 然后、为了解决该问题 、我们在 SS 上添加了20nF 电容器接地、然后再次将 IC 正常运行。

3、同样的问题是我们把负载增大到30W 到35W 然后再次将 SS 引脚电容器增加至100nF 、然后 IC 将再次正常运行。

4. 接下来、 我们将负载增加到35W 到40W、重复同样的问题。 然后再次将 SS 引脚电容增加至200nF 、然后 IC 将再次正常运行。

TI 在数据表中建议的软启动时间最长为2.5ms。 在200nF 电容器下、软启动时间为24ms。  

请建议将 ss 引脚电容增加至200nF。 是否可以。 我们还将+5V 上的电容减小到330uF。 面临总线相同的问题。

谢谢

Lokesh Gurjer

设计工程师

  • 请注意,本文内容源自机器翻译,可能存在语法或其它翻译错误,仅供参考。如需获取准确内容,请参阅链接中的英语原文或自行翻译。

    Lokesh 您好!

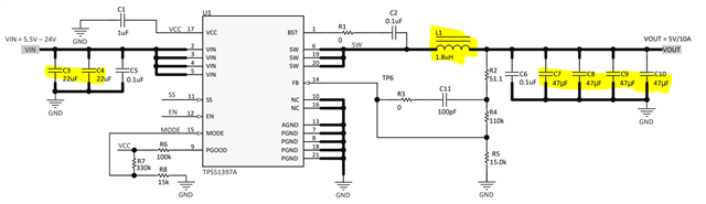
    您能否参考以下原理图来更改您的设计? 我在下图中突出显示了一些值。 我认为您的 Cin 和 Cout 现在过大。 您可以使用 MLCC 电容器来替换 电解电容器吗?  电解电容的 ESR 一般较大、所以我们的芯片采用 DCAP 控制方法、该方法已得到内部补偿。 ESR 过大可能会使环路不稳定。

    此外、您是否可以移除 C33 (SS 电容器)? 还能共享您的布局吗?  我想了解您的布局是否会对某些引脚造成干扰。

    期待您的回复。 谢谢。

    奥罗拉

  • 请注意,本文内容源自机器翻译,可能存在语法或其它翻译错误,仅供参考。如需获取准确内容,请参阅链接中的英语原文或自行翻译。

    e2e.ti.com/.../TPS51397A-layout.pdf

    尊敬的先生:

    请查找 IC TPS51397A 的布局。  根据 TI 文档的建议、 我们设计了覆铜厚度为2Oz 的4层 PCB。 我移除了 SS 引脚电容器、然后5V 输出电压下降。

  • 请注意,本文内容源自机器翻译,可能存在语法或其它翻译错误,仅供参考。如需获取准确内容,请参阅链接中的英语原文或自行翻译。

    Lokesh 您好!

    是否曾尝试 使用 MLCC 电容器代替 电解电容器? 我会检查您的布局并在稍后提供建议。 谢谢。

    奥罗拉