This thread has been locked.

If you have a related question, please click the "Ask a related question" button in the top right corner. The newly created question will be automatically linked to this question.

[参考译文] UCC38C55:浪涌电流限制应用

Guru**** 2578945 points
Other Parts Discussed in Thread: UCC38C55

请注意,本文内容源自机器翻译,可能存在语法或其它翻译错误,仅供参考。如需获取准确内容,请参阅链接中的英语原文或自行翻译。

https://e2e.ti.com/support/power-management-group/power-management/f/power-management-forum/1424266/ucc38c55-inrush-current-limiting-application

器件型号:UCC38C55

工具与软件:

您好、TI 团队:

我想问一下如何在交流/直流整流期间管理浪涌电流、尤其是在启动阶段。 到目前为止、我主要依靠 NTC 和 PTC 元件进行浪涌电流限制、有时我使用了通过继电器旁路的电阻器/电容器对。 然而、这一次我正在寻找一个更" 排气 "解决方案。 目标是消除对 NTC/PTC 元件温度的依赖性并避免使用笨重的限流电阻器。 我特别感兴趣的是能够提供受控电流 (尽可能恒定电流)直到继电器绕过浪涌限制电路的设计。

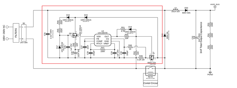
在研究交流/直流整流应用解决方案时、我遇到了一种可能的设计、尽管这种设计似乎成本高昂。 电路图如下所示。  红色区域有一个限制结构。  最重要的是、在这种情况下、输出电容为 3mF .  

我有两个问题、非常感谢您对此有任何见解:

  1. 您对该电路的总体看法如何? 您能分享一下我可能需要考虑的任何顾虑或优点吗?
  2. 或者、使用单个 MOSFET 并在其线性区域中运行、以实现受控电流限制是不是更好的解决方案?

期待您的反馈。

此致、
Harun

  • 请注意,本文内容源自机器翻译,可能存在语法或其它翻译错误,仅供参考。如需获取准确内容,请参阅链接中的英语原文或自行翻译。

    您好!

    如果继电器关闭、它看起来控制器电路由于继电器机械反弹而来回移动、这可能会产生控制电路 GND 反弹。 这涉及到损坏 IC 或导致正常功能。    

  • 请注意,本文内容源自机器翻译,可能存在语法或其它翻译错误,仅供参考。如需获取准确内容,请参阅链接中的英语原文或自行翻译。

    您好、洪焕

    我认为我不能完全理解您的回答。 继电器最初处于开路位置、结构检测到浪涌事件(控制电路—尽管我也注意到它的名称与其功能不符)的完成情况。 它通过继电器自动旁路 MOSFET。 控制电路的 GND 电平与继电器无关。

    我主要想知道的是、UCC38C55是否能够在启动阶段以电流控制方式为电容器充电(而继电器仍处于打开位置)。 我渴望听到您对此的想法。

    如果 UCC38C55能够正确处理浪涌级、我们还可以添加一种在浪涌事件后继电器切换到闭合电路位置时安全断开 UCC38C55的方法。

    此致、
    Harun

  • 请注意,本文内容源自机器翻译,可能存在语法或其它翻译错误,仅供参考。如需获取准确内容,请参阅链接中的英语原文或自行翻译。

    您好!

    继电器打开或关闭时、会发生机械反弹、从而影响 IC 运行或损坏 IC。 您的电路显示 IC 在继电器开启时正常工作、那么反弹可能会导致 IC 开启不确定、或者由于继电器开启反弹而损坏。