请注意,本文内容源自机器翻译,可能存在语法或其它翻译错误,仅供参考。如需获取准确内容,请参阅链接中的英语原文或自行翻译。
器件型号:BQ25798 工具与软件:
尊敬的 TI 团队:
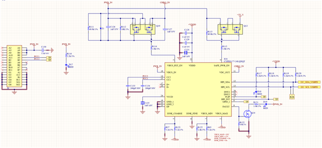
我希望你做得好。 我遇到的问题是、当我的电路板正常工作时、BQ25798 IC 的寄存器设置、尤其是 VSYS (min) 1发生变化。 它变为3.235V、而不是我的设定值(12V)。 因此、我的系统停止工作、电池也无法充电。 以下是充电器的原理图:

然后、VYS 值进入开/关控制器。 其原理图如下所示:

充电器输入来自 PD 控制器。 其原理图如下所示:

我不知道导致此问题的原因是什么。
我期待收到您的回复。
此致、
Ahmed Ali.
