请注意,本文内容源自机器翻译,可能存在语法或其它翻译错误,仅供参考。如需获取准确内容,请参阅链接中的英语原文或自行翻译。
器件型号:UC3525A 工具与软件:
H1
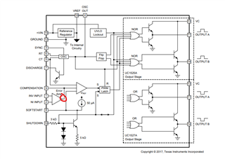
我看到过一个设计、该设计将 INV 和非 INV 引脚设置为固定电平、将 INV 设置为 GND、将非 INV 设置为 VREF。 然后 COMP 引脚9通过电阻器被拉至 Vref。 然后引脚9调整为 GND 以调整 PWM。
我的问题是、这可以吗? 它会使误差运算放大器输出短路。
这是否可以接受?

This thread has been locked.
If you have a related question, please click the "Ask a related question" button in the top right corner. The newly created question will be automatically linked to this question.
工具与软件:
H1
我看到过一个设计、该设计将 INV 和非 INV 引脚设置为固定电平、将 INV 设置为 GND、将非 INV 设置为 VREF。 然后 COMP 引脚9通过电阻器被拉至 Vref。 然后引脚9调整为 GND 以调整 PWM。
我的问题是、这可以吗? 它会使误差运算放大器输出短路。
这是否可以接受?
