This thread has been locked.

If you have a related question, please click the "Ask a related question" button in the top right corner. The newly created question will be automatically linked to this question.

[参考译文] TPSM82901:输出电压容差

Guru**** 2387080 points
Other Parts Discussed in Thread: TPSM82901
请注意,本文内容源自机器翻译,可能存在语法或其它翻译错误,仅供参考。如需获取准确内容,请参阅链接中的英语原文或自行翻译。

https://e2e.ti.com/support/power-management-group/power-management/f/power-management-forum/1432254/tpsm82901-output-voltage-tolerance

器件型号:TPSM82901

工具与软件:

大家好、团队

我计划在图8-47 (典型应用电路、VSET)中显示的配置中使用 TPSM82901。

如果我为 R2使用容差为1%的电阻器、那么输出电压的预期变化(以±V 为单位)是多少?

祝你一切顺利

  • 请注意,本文内容源自机器翻译,可能存在语法或其它翻译错误,仅供参考。如需获取准确内容,请参阅链接中的英语原文或自行翻译。

    您好!

    在 VSET 模式下应与内部基准电压 V_ref 精度结合使用。

    上面是  V_ref 的变化范围、因此我们可以认为总 VOUT 变化为-1.9%至+1.9%。

    谢谢!

    Colin

  • 请注意,本文内容源自机器翻译,可能存在语法或其它翻译错误,仅供参考。如需获取准确内容,请参阅链接中的英语原文或自行翻译。

    您好、Colin:

    感谢您的答复。 我忽略了 Vo_Reg 的条件。

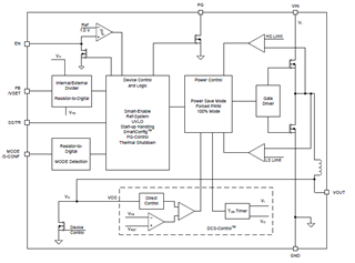
    查看功能方框图、似乎已将 VSET 电阻值转换为数字值。

    在表7-3 VSET 选择表中、电阻值和目标 Vo 之间似乎没有比例关系。 假定我只需要考虑 Vo_Reg 的精度(无论 R2的容差如何)是否正确?

    祝你一切顺利

  • 请注意,本文内容源自机器翻译,可能存在语法或其它翻译错误,仅供参考。如需获取准确内容,请参阅链接中的英语原文或自行翻译。

    您好!

    当器件设置为 VST 模式时、  IC 中的内部上部 fb 电阻器将工作、而 VSET 电阻器将用作按钮 fb 电 阻器。 我们可以看到其容差会影响 Vo 精度。

    谢谢!

    Colin

  • 请注意,本文内容源自机器翻译,可能存在语法或其它翻译错误,仅供参考。如需获取准确内容,请参阅链接中的英语原文或自行翻译。

    您好、Colin:

    感谢您的解释。 我现在知道 Vo_Reg 和 R2的容差都会影响输出精度。

    祝你一切顺利