工具与软件:
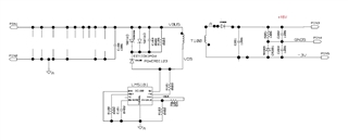
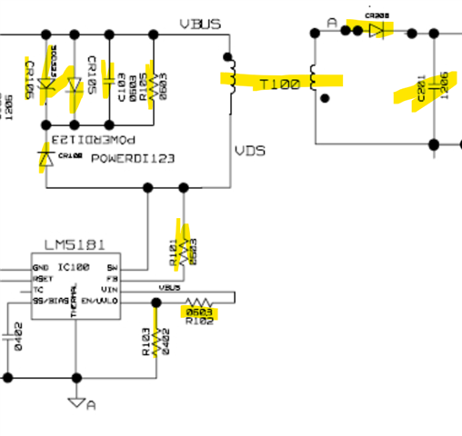
输入15V、输出18V 0.12A、匝数比1:1.4、 输入15V、输出18V 0.12A 变压器匝数比1:1.4、电感 值40uH。测试过程中、DCM 模式在70年代更改为-90mA BCM 模式时出现类似的次谐波振荡、在100mA BCM 模式下正常。 请问原因是什么? 此外、MOS 关断后 LM5181-Q1反馈采样的时间间隔是多少? 
This thread has been locked.
If you have a related question, please click the "Ask a related question" button in the top right corner. The newly created question will be automatically linked to this question.
嗨、曹
您对次谐波振荡的怀疑是正确的: CCM 中没有此类次谐波振荡、且占空比大于50%。 您观察到的情况应该是不干净的 SW 引起的、因为 IC 通过变压器绕组检测 Vout、且电压被检测为 V (SW)-VIN。
最大频率范围可以是+/-15%、而不会影响主要性能、即调节输出电压。 请注意、这是 BCM、您的电感器容差也会影响开关频率。
请分享 SW 波形和原理图以供查看。
谢谢!
Youhao