工具与软件:
您好!
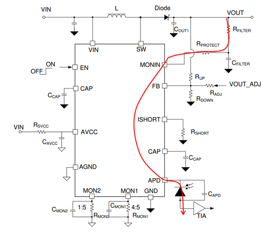
我正在研究一个基于此供电的应用、 我希望能够利用监控器和保护功能来提高应用的安全性。
想法是通过 APD 引脚为应用供电、并利用 Ishort 保护功能和监视器。
但是、阅读数据表和示例原理图时、在如何使用监控器功能方面我有点困惑。
据我了解、MON1和 MON2都是从 MONIN 提供电流。 在示例应用中、MONIN 连接至高压 VOUT。 另一方面、AVCC (监控器功能的电源)连接到低电源、例如3.3V。
从低压源(3.3V)灌入监控器电流对于相同的结果将高效得多。 为什么建议改用更高的电压? 是否可以使用与 MONIN 相同的 AVCC 电压?
同样、在评估板的原理图中、为监测器使用了 R 值3k Ω。 如果 APD 电流为1mA、这将足以使 MON1超出其范围。 我发现这个奇怪。
APD 偏置应用通常需要的电流可能要低得多?
谢谢!
