This thread has been locked.

If you have a related question, please click the "Ask a related question" button in the top right corner. The newly created question will be automatically linked to this question.

[参考译文] TPS92641:为 TI GaN 选择 MOSFET

Guru**** 2502845 points
Other Parts Discussed in Thread: LMG2100R026, TPS92641

请注意,本文内容源自机器翻译,可能存在语法或其它翻译错误,仅供参考。如需获取准确内容,请参阅链接中的英语原文或自行翻译。

https://e2e.ti.com/support/power-management-group/power-management/f/power-management-forum/1435690/tps92641-choose-mosfet-to-ti-gan

器件型号:TPS92641
主题中讨论的其他器件:LMG2100R026

工具与软件:

嗨、团队:

我的客户对用于照明的功率级 GaN 感兴趣。

TPS92641是否可以与 LMG2100R026等 TI 半桥 GaN 一起使用?

此致、

Hayashi

  • 请注意,本文内容源自机器翻译,可能存在语法或其它翻译错误,仅供参考。如需获取准确内容,请参阅链接中的英语原文或自行翻译。

    你好、Hayashi、

    请给我发送一封电子邮件、让我们通过电子邮件继续通话 谢谢。

    此致、

    Steven

  • 请注意,本文内容源自机器翻译,可能存在语法或其它翻译错误,仅供参考。如需获取准确内容,请参阅链接中的英语原文或自行翻译。

    Steven、您好。

    您能告诉我您为什么要内部讨论吗? 我希望客户可以在 E2E 中直接与您交谈。 或者您是否愿意直接与客户沟通?

    如果您仍需要讨论、请通过电子邮件给我发送电子邮件。

    h-hayashi@ti.com

    此致

    Hayashi

  • 请注意,本文内容源自机器翻译,可能存在语法或其它翻译错误,仅供参考。如需获取准确内容,请参阅链接中的英语原文或自行翻译。

    你好、Hayashi、

    有。 我们可以在这里讨论。 我打算通过电子邮件进行讨论、以便更好地了解此案例的背景、因为这对我来说是一个有趣的新用例。

    请允许我和我的同事看看这个问题、我们今天晚些时候会在 E2E 论坛上给您回复。

    此致、

    Steven

  • 请注意,本文内容源自机器翻译,可能存在语法或其它翻译错误,仅供参考。如需获取准确内容,请参阅链接中的英语原文或自行翻译。

    你好、Steven。

    我叫 Yamashita、是一名制造商的电气设计人员。
    有人要求我通过 Hayashi 先生将我的问题发布到本 E2E。
    我会更具体地回答我的问题。

    通过将 GND 连接到 SW 引脚并将3.3V 连接到 TPS92641的 BOOT 引脚、可以从 HG 和 LG 引脚输出一个脉冲。
    通过将这些脉冲输入到 LMG2100R026的 HI 和 LI 引脚、我想知道我是否可以使用 TPS92641来移动 LMG2100R026内的 FET。
    您能否告知我是否可以这样使用 TPS92641?

    此致、

    Yamashita

  • 请注意,本文内容源自机器翻译,可能存在语法或其它翻译错误,仅供参考。如需获取准确内容,请参阅链接中的英语原文或自行翻译。

    尊敬的 Yamashita-San:

    Steven 今天不在办公室、回来后会给你回复。

  • 请注意,本文内容源自机器翻译,可能存在语法或其它翻译错误,仅供参考。如需获取准确内容,请参阅链接中的英语原文或自行翻译。

    尊敬的 Yamashita:

    很抱歉迟到了响应。

    我认为 TPS92641不能这样使用。 FET 驱动电路在 TPS92641和  LMG2100R026中相同。

    通过将 GND 连接到 SW 引脚并将3.3V 连接到 TPS92641的 BOOT 引脚、将 HG 和 LG 引脚输出一个脉冲。
    通过将这些脉冲输入到 LMG2100R026的 HI 和 LI 引脚、我想知道我是否可以使用 TPS92641来移动 LMG2100R026内的 FET。[/QUOT]

    您提到的内容不是使用 TPS92641的推荐/经验证的方法。

    此致、

    Steven

  • 请注意,本文内容源自机器翻译,可能存在语法或其它翻译错误,仅供参考。如需获取准确内容,请参阅链接中的英语原文或自行翻译。

    Steven、您好。

    非常感谢您对我的问题的回答。
    我现在明白 TPS92641不支持这种用法。

    我要继续回答我的问题、
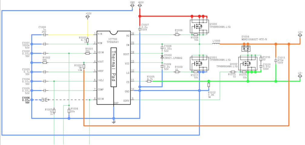
    当使用具有高输入电压和高开关频率的 TPS92641时、IC 会产生过多热量。 (我们认为它是下图所示的 Vcc 稳压器产生的热量。)


    是否可以通过任何方法从外部输入栅极驱动器的电源?
    如 下面的电路图表所示、我们通过向 TPS92641的 Vin 引脚输入12V 电压来检查运行情况、但由于 IC 会被损坏、因此无法做到这一点。

    此致、

  • 请注意,本文内容源自机器翻译,可能存在语法或其它翻译错误,仅供参考。如需获取准确内容,请参阅链接中的英语原文或自行翻译。

    尊敬的 Yamashita:

    TPS92641不能与 Vin 搭配使用、而只能使用为 LED 供电的电源。

    您可以尝试使用外部电源为 VCC 引脚供电、看看它是否工作。

    我能否了解 您的开关频率设置值是多少? 您的输入电压/LED 电压是多少? 您向 UDIM、IADJ 和 SDIM 输入了什么信号?  

    此致、

    Steven

  • 请注意,本文内容源自机器翻译,可能存在语法或其它翻译错误,仅供参考。如需获取准确内容,请参阅链接中的英语原文或自行翻译。

    Steven、您好。

    感谢您的回答。
    向 Vcc 引脚施加外部电压需要哪些连接? 我是否需要连接二极管?
    此外、是否有可能获得更详细的方框图或其他证明可接受对 Vcc 施加外部电压的文档?

    以下是我的使用条件
    输入电压:Max70V
    输出电压:Max60V
    输出电流:Max3A
    开关频率:500kHz 至1MHz
    UDIM:3.3V
    SDIM:500kHz 脉冲

    此致、

    Yamashita

  • 请注意,本文内容源自机器翻译,可能存在语法或其它翻译错误,仅供参考。如需获取准确内容,请参阅链接中的英语原文或自行翻译。

    尊敬的 Yamashita:

    [报价 userid="630269" url="~/support/power-management-group/power-management/f/power-management-forum/1435690/tps92641-choose-mosfet-to-ti-gan/5517177 #5517177"]向 Vcc 引脚施加外部电压需要哪些连接? 我是否需要连接二极管?[/QUOT]

    有。   建议在此处通过二极管向 VCC 引脚施加外部电压。

    此外、是否可以获得更详细的方框图或其他说明可接受对 Vcc 施加外部电压的文档?

    很抱歉、我们目前没有此类信息。

    此致、

    Steven