请注意,本文内容源自机器翻译,可能存在语法或其它翻译错误,仅供参考。如需获取准确内容,请参阅链接中的英语原文或自行翻译。
器件型号:bq24600 工具与软件:
、显示屏 Vin=15V@4.8A、I set I_Charger=5.2A。当我插入12V 电池时、电感器开始鸣笛 μ s
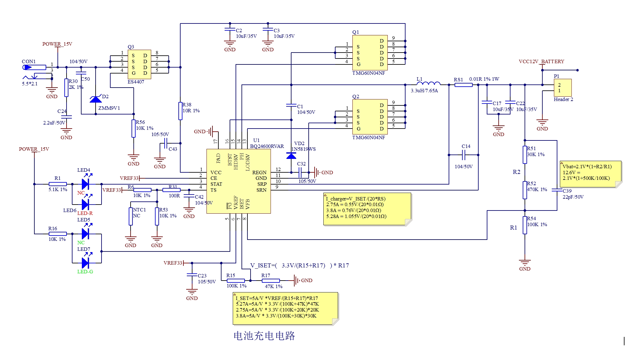
我的 SCH:

我的 PCB:

Q1栅极波形:

Q2栅极 波形:

This thread has been locked.
If you have a related question, please click the "Ask a related question" button in the top right corner. The newly created question will be automatically linked to this question.
工具与软件:
、显示屏 Vin=15V@4.8A、I set I_Charger=5.2A。当我插入12V 电池时、电感器开始鸣笛 μ s
我的 SCH:

我的 PCB:

Q1栅极波形:

Q2栅极 波形:

您好!
当我插入12V 电池时、电感器开始举报
您所使用的电感器的器件型号是多少?
在充电电流较低时是否会出现此问题?
此致、
Christian。