This thread has been locked.

If you have a related question, please click the "Ask a related question" button in the top right corner. The newly created question will be automatically linked to this question.

[参考译文] TPS92633-Q1:传递函数

Guru**** 2604225 points
Other Parts Discussed in Thread: TPS92633-Q1

请注意,本文内容源自机器翻译,可能存在语法或其它翻译错误,仅供参考。如需获取准确内容,请参阅链接中的英语原文或自行翻译。

https://e2e.ti.com/support/power-management-group/power-management/f/power-management-forum/1442085/tps92633-q1-transfer-functions

器件型号:TPS92633-Q1

工具与软件:

尊敬的先生/女士、

我们正在为客户设计器件。
为此、我们使用了 TPS92633-Q1 LED 驱动器。
在我们分析最坏情况分析时、我们的客户提出了一些问题。
我可以在这个主题上获得您的一些支持吗?

我们使用的是 LA E67F (Vf = 2.15V、IF = 50mA)。 总共6个数量。 和每个通道2数量。

R (RES1)= 187.5R

R (RES2)= 187.5R

R (RES3)= 187.5R

我们的 NTC P/N: TMP6131QDYARQ1 (传感器 NTC 10KOHM 1%)

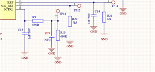
Q1:计算 LED 驱动器的传递函数:I_CTRL vs 热敏电阻电压/测量温度;以及 I_OUT1、I_OUT2、I_OUT3  

Q2: 表明故障检测电路、PWM1/PWM2、LED 驱动器的 DIAGEN 输入的电压电平与指定的响应兼容。

Q3: 功率共享电阻器:与 TI 确认这些电阻器上适合您的应用的最大可能电压。 LED 上的电阻器上的最大电流是否始终为最大电流(50mA)?

感谢您的支持。

  • 请注意,本文内容源自机器翻译,可能存在语法或其它翻译错误,仅供参考。如需获取准确内容,请参阅链接中的英语原文或自行翻译。

    尊敬的 Baris:

    Q1:计算 LED 驱动器的传递函数:I_CTRL vs 热敏电阻电压/测量温度;以及 I_OUT1、I_OUT2、I_OUT3  

    请参阅 TPS92633-Q1数据表中的第8.2.1.2节"详细设计过程"。 公式8至10涉及 I_CTRL、R_CTRL 和 I_OUTx。

    从原理图中可以看出、R_CTRL 等于680Ω+[ 680Ω|| R_thermistor (T)]、其中热敏电阻的阻值是温度 T 的函数

    Q2: 表明故障检测电路、PWM1/PWM2、LED 驱动器的 DIAGEN 输入的电压电平与指定的响应兼容。

    您需要定义电压电平和所需的响应、然后才能确定它们是否兼容。 如果您需要答案、请提供进一步说明。

    有关配置 FAULT 引脚的信息、请参阅故障总线原理图(图7-12)。 原理图中的连接不正确。

      

    Q3: 功率共享电阻器:与 TI 确认这些电阻器上适合您的应用的最大可能电压。 LED 上的电阻器上的最大电流是否始终为最大电流(50mA)?

    RESx 引脚提供的最大电流是总通道 电流的95%。 公式11将 RESx 电流设置为总通道电流的~50%。 您可以调整此公式来估算 RESx 电流。 对于12V 电源、50mA 通道电流和4.3V 的总正向电压、我估算187.5Ω 热共享电阻器将传导~Ω 40mA。