This thread has been locked.

If you have a related question, please click the "Ask a related question" button in the top right corner. The newly created question will be automatically linked to this question.

[参考译文] TPS61161:负载能力

Guru**** 2513185 points
Other Parts Discussed in Thread: TPS61161

请注意,本文内容源自机器翻译,可能存在语法或其它翻译错误,仅供参考。如需获取准确内容,请参阅链接中的英语原文或自行翻译。

https://e2e.ti.com/support/power-management-group/power-management/f/power-management-forum/1446011/tps61161-capability-of-load-carrying

器件型号:TPS61161

工具与软件:

大家好、我使用 TPS61161作为升压转换器、我的例子是 Vin=12V、Vout=24V、标称负载22mA。

我最近注意到、当我放大50mA 的负载时、其噪声和波纹能够达到2.6V。

我按照数据表中的公式计算 Iout 最大值、理论上 Iout 可达到200mA。

COUT 为4.7uF、电感器为22uH。 您能帮助我解决此问题吗?

谢谢!

Maiyue

  • 请注意,本文内容源自机器翻译,可能存在语法或其它翻译错误,仅供参考。如需获取准确内容,请参阅链接中的英语原文或自行翻译。

     这是50mA 周围的 Iout 纹波。

  • 请注意,本文内容源自机器翻译,可能存在语法或其它翻译错误,仅供参考。如需获取准确内容,请参阅链接中的英语原文或自行翻译。

    尊敬的 Maiyue:

    这是 Vout 纹波吗? 您能请允许我先看一下您的原理图吗?

    BR

    Patrick

  • 请注意,本文内容源自机器翻译,可能存在语法或其它翻译错误,仅供参考。如需获取准确内容,请参阅链接中的英语原文或自行翻译。

    Patrick、您好!

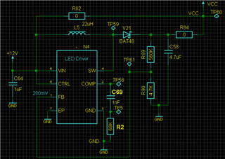
    是的、是 Vout 纹波。 原理图如下:

    Maiyue

  • 请注意,本文内容源自机器翻译,可能存在语法或其它翻译错误,仅供参考。如需获取准确内容,请参阅链接中的英语原文或自行翻译。

    尊敬的 Maiyue:

    似乎您没有按照我们的典型应用电路来设计原理图。 FB 引脚用于对 LED 电流进行编程。 请参阅数据表典型应用。

    BR

    Patrick