This thread has been locked.

If you have a related question, please click the "Ask a related question" button in the top right corner. The newly created question will be automatically linked to this question.

[参考译文] LP5012:输出驱动 MOSFET ->12伏 LED 条

Guru**** 2502205 points
Other Parts Discussed in Thread: LP5012, UCC27517A

请注意,本文内容源自机器翻译,可能存在语法或其它翻译错误,仅供参考。如需获取准确内容,请参阅链接中的英语原文或自行翻译。

https://e2e.ti.com/support/power-management-group/power-management/f/power-management-forum/1442063/lp5012-output-to-drive-mosfet---12v-led-strips

器件型号:LP5012
Thread 中讨论的其他器件: UCC27517A

工具与软件:

Im 是一位熟悉一些电子产品的软件开发人员... 我想使用 LP5012驱动12V RGB LED 灯条

LED 输出当然是为 OUT1和 OUT2降级、以在图像中设置 RGB

这是我的设计、它的工作原理... 但是有些东西让我很不舒服...

我必须将 LED0_BANILEY 寄存器设置为像$C0一样
为了看到当我将 OUT0_color 寄存器从80美元设置到$FF 时亮度的差异

如果我的 LED0_Brightness 是$fF、我认为从80美元到$ff 没有区别
至少我的眼睛看不到、它的一切看起来都是全亮度的

根据数据表:

保持 LED0_Brightness 寄存器中的 FFh (默认值)会产生100%调光占空比。 通过此设置、用户可以按通道配置颜色混合寄存器、从而在单色 LED 应用中实现目标调光效果。

M 对栅极电阻器 R65的值感到困惑、如果我将其更改为2.2k、它会改变亮度
并允许在 LED0_Brightness 寄存器中设置$FF
并且当 OUT0_color 设置为80美元时具有明显的水平

一些帮助:)

谢谢

Mitch

  • 请注意,本文内容源自机器翻译,可能存在语法或其它翻译错误,仅供参考。如需获取准确内容,请参阅链接中的英语原文或自行翻译。

    尊敬的 Mitch:

    我们稍后将为您提供更新。

  • 请注意,本文内容源自机器翻译,可能存在语法或其它翻译错误,仅供参考。如需获取准确内容,请参阅链接中的英语原文或自行翻译。

    UCC27517A MOSFET 驱动器能否发挥作用? 将其用作反相输入。 输入端在内部弱下拉到 VDD、VDD 为12V、这可能是 LP5012的输出端的问题、... 或许可以使用一个齐纳二极管来钳制输入端的电压-?

    UCC27517A

  • 请注意,本文内容源自机器翻译,可能存在语法或其它翻译错误,仅供参考。如需获取准确内容,请参阅链接中的英语原文或自行翻译。

    尊敬的 Mitchell:

    LP5012仅用作栅极驱动器。 您能否测量 LED 上的实际电流?

    BTW、我建议您固定亮度并更改颜色值以修改 PWM 输出。

    BR、Jared

  • 请注意,本文内容源自机器翻译,可能存在语法或其它翻译错误,仅供参考。如需获取准确内容,请参阅链接中的英语原文或自行翻译。

    LED 没有已知电流、因为没有 LED 直接连接到 LP5012
    驱动流经输出 MOSFET (STP16NF06)的电流可以是一整卷带状 LED
    那么、假设150leds .020ma = 3amps (max)(如果是全开)

    是的,计划是把亮度设置为$f,然后做颜色,我目前正在这样做
    它正在工作。。  

  • 请注意,本文内容源自机器翻译,可能存在语法或其它翻译错误,仅供参考。如需获取准确内容,请参阅链接中的英语原文或自行翻译。

    尊敬的 Mitchell:

    很高兴听到您的消息、如果有任何问题、请随时与我联系。

    BTW、您能共享应用信息和 EE 吗? 我想知道为什么需要使用 LP50xx 来控制栅极驱动器。 谢谢!

    BR、Jared

  • 请注意,本文内容源自机器翻译,可能存在语法或其它翻译错误,仅供参考。如需获取准确内容,请参阅链接中的英语原文或自行翻译。

    它是工作的,但我不认为它是正确的。。 它必须涉及一些数学运算

    如果看一下1千分的 R65、我看不到从80美元到 FF (换色板)的重量有什么区别。

    我将 R65更改为2.2k、现在可以看到差异!! 我对我不太理解。。。 除非 MOSFET 无法完全开/关、否则会提供真正的 PWM

    (我想是时候购买了。。。 但是什么... 这将向我展示,但我不知道该怎么做)

    LP5012的输出能否 像我提到的那样驱动 MOSFET 驱动器(UCC27517A)? 我知道 LP5012的输出引脚不想看到大于6V 的电压、如果 MOSFET 驱动器 VDD 为12v、那么这可能是个问题、输入端的齐纳二极管会钳制电压以使 LP5012快乐吗?

  • 请注意,本文内容源自机器翻译,可能存在语法或其它翻译错误,仅供参考。如需获取准确内容,请参阅链接中的英语原文或自行翻译。

    尊敬的 Mitchell:

    我想您的意思是、您需要将 IGBT 更改为  UCC27517A 并使用 LP5012输出来控制 IN+引脚。 我对吗?

    我认为它可行、因为 IN+引脚的高/低阈值为2.2V/1.2V。我认为您可以上拉 LP5012以使电流 PWM 输出更改为电压 PWM 输出、从而控制 IN+。

    唯一的问题是、请不要让 LP5012在输出上看到大于6V 的电压。

    BR、Jared

  • 请注意,本文内容源自机器翻译,可能存在语法或其它翻译错误,仅供参考。如需获取准确内容,请参阅链接中的英语原文或自行翻译。

    是的。。。 是不是要连接到 IN-因为 LP5012的输出对于 ON 为低电平  
    我认为 IN-引脚被内部拉到 VDD (弱上拉200k)、在本例中是12v、这会在 LP5012的输出上施加过大的电压是正确的?

    我想我可以将 LP5012的输出直接连接到 UCC27517A IN-以打开/关闭输出 MOSFET、但引脚上的>6V 部件除外
    或者我是否需要将 IN-引脚上的输入上拉至5V?

  • 请注意,本文内容源自机器翻译,可能存在语法或其它翻译错误,仅供参考。如需获取准确内容,请参阅链接中的英语原文或自行翻译。

    尊敬的 Mitchell:

    我想您或许可以串联一个电阻器、以使输出电压不超过12V。 或者、正如您说过的、您还可以将 IN-引脚上的输入上拉至5V。

    BR、Jared

  • 请注意,本文内容源自机器翻译,可能存在语法或其它翻译错误,仅供参考。如需获取准确内容,请参阅链接中的英语原文或自行翻译。

    更多相关信息

    是使用 UCC27517A  

    这工作,我得到良好的控制 RGB LED 条

    UCC27517A 的 VDD 必须达到5V 或 IN-将高于6V  

    LP5012输出端的波形受 IN-
    变成了鲨鱼 鳍

    但 UCC27517A 在很长的时间内清除了它

    不确定这里是否有什么不好的地方... 会使 LP5012的输出保持正方形
    我会尝试它、我会尝试串联电阻、它不起作用。

    由于我无法将 UCC 连接到12V (LP5012的输出端>6V)、
    仍然需要较低的 VGS 阈值 MOSFET、但这不是问题
    UCC 的稳定输出应该能很好地对 MOSFET 进行开关
    观察50%占空比、它非常平方且接近 VLED 电压

    我想、输入端需要5V 齐纳钳位、然后将 UCC 的 VDD 连接到12伏
    (不确定它是否会起作用、它是否会影响 LP5012的输出)

    另一个想法... 我看到他们生产具有内置 MOSFET 驱动器的光耦合器
    例如: UCC23511B (占用空间大得多)

    需要一些建议

  • 请注意,本文内容源自机器翻译,可能存在语法或其它翻译错误,仅供参考。如需获取准确内容,请参阅链接中的英语原文或自行翻译。

    尊敬的 Mitchell:

    很高兴听到您的声音!

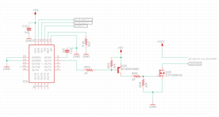
    我能否知道您在上面各图中将波形探测到的位置? 您能给我展示一下详细的原理图吗? 我想知道如果输出直接连接在一起、它们为什么会不同。 如果您有任何疑问、请随时通过电子邮件(jared-zhou@ti.com)与我联系

    对于您提出的解决方案、请给我一些时间与我的团队进行讨论、我稍后将与您联系。

    BR、Jared

  • 请注意,本文内容源自机器翻译,可能存在语法或其它翻译错误,仅供参考。如需获取准确内容,请参阅链接中的英语原文或自行翻译。

    TP1:第1个波形位于 LP5012 (OUT0)输出端与 UCC27517A 的 IN-端

    TP2:第二个波形位于 STP16NF06L MOSFET 的栅极上

    显然、LP5012的恒定电流输出受 IN 输入引脚的影响、该引脚可以在内部确定
    被拉至 VDD (极弱上拉) UCC27517A 的 VDD 为5V

    这是我的输出

  • 请注意,本文内容源自机器翻译,可能存在语法或其它翻译错误,仅供参考。如需获取准确内容,请参阅链接中的英语原文或自行翻译。

    尊敬的 Mitchell:

    感谢您的快速反馈! 我会在与我的团队讨论后给您回复。

    BR、Jared