请注意,本文内容源自机器翻译,可能存在语法或其它翻译错误,仅供参考。如需获取准确内容,请参阅链接中的英语原文或自行翻译。
器件型号:LM5071 工具与软件:
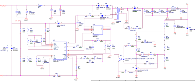
嗨、团队:
我们正在对 Raspberry Pi 使用 LM5071 PoE 转换器(5V/2.6A)。 在未连接任何负载的情况下、LM5071会自动重新启动、输出电压不稳定、波动在4.75V 至5V 之间。 我附上了我们的原理图供您参考。 我们使用的是 TP-Link 4端口 PoE+交换机。 能否需要最低负载来保持恒定的5V 输出?

