主题中讨论的其他器件:BQ24170、
工具与软件:
我们有一种产品本质上是一种 USB 电池组-它是一种99Wh 的大型锂离子电池组、使用 BQ24170充电 IC 通过5V USB 进行充电。
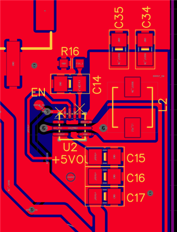
使用 TPS61235将输出从 LiPo 升压至5V。 我们 在现场使用这些器件时发生了大量故障、到目前为止、大约500个样本集中的故障率为12-15%。 在他们离开我们的工厂之前、我们在内部对他们进行了广泛的测试、并在超出我们通常在现场看到的升压电流水平的内部对他们进行了酷刑测试、而且没有任何问题。 电路板布局布线如下所示。 当器件返回时、施加到 EN 的5V 不再在+5V OUT 上产生任何信号或电压。 我们在电路板上交换 TPS61235、恢复正常服务。
C14 - 0.1 μ f
C15、C16、C17 - 22uf
C34 - 1 μ f
C35 - 10 μ f
L2 - 1uH
R16 - 33k
在界定正常运行器件时、考虑到我的次优探头、SW 信号形状看起来合理。 出现故障的器件似乎与 VDD 短路、并在 SW 节点上显示电池电压。
为了理解该问题、我接下来要采取哪些措施?