This thread has been locked.

If you have a related question, please click the "Ask a related question" button in the top right corner. The newly created question will be automatically linked to this question.

[参考译文] UCC28711:UCC28711

Guru**** 2502205 points
Other Parts Discussed in Thread: UCC28711, UCC28730, TIDA-00173

请注意,本文内容源自机器翻译,可能存在语法或其它翻译错误,仅供参考。如需获取准确内容,请参阅链接中的英语原文或自行翻译。

https://e2e.ti.com/support/power-management-group/power-management/f/power-management-forum/1422186/ucc28711-ucc28711

器件型号:UCC28711
Thread 中讨论的其他器件: UCC28730TIDA-00173

工具与软件:

大家好、我根据指南《用于电机驱动器的400V 至690V 交流输入50W 反激式隔离式电源参考设计》设计了 SMPS、它运行良好。 我想用 SiC MOSFET 替换 MOSFET、因此我进行了以下实验:

  1. 首先、我仅将较低的 MOSFET 替换为 SiC MOSFET。
  2. 产品说明书如下所示。 我选择了具有尽可能小的 Qg 和类似的 Coss 的产品。
  3. 因此、在初始 PWM 运行后、它达到24V、然后停止运行。 当 Vout 接近0V 时、PWM 运行恢复、但仅再次停止。
  4. 由此、我假设系统进入了保护模式。
  5. 因此、我将应用于 VS 引脚的电阻器值更改为47k (RS2)。 47k 时的波形如下图。
  6. 我由此推断出这个问题与 CS 保护无关。 因为 VCS 低于500mV。

问题:

  1. 查看指南中 RS1和 RS2的选择公式时、没有与 MOSFET 相关的参数。 尽管如此、我想知道更改 MOSFET 为什么会影响 VS 引脚。 如果有公式、请分享。

  2. 当 RS2发生变化时、施加到 VS 引脚的电压会发生变化。 如果 RS2减小、VS 引脚上的电压降低、导致 PWM 继续。 另一方面、如果 RS2增加、VS 引脚上的电压增加、运行应该正确进行。 但观察波形时、我注意到 PWM 操作会在一段特定的时间后停止。 由于变压器相同、辅助绕组的匝数比应该相同。 是否有一个功能可以在 PWM 继续但未达到 Vout 时关闭系统? 如果没有、您认为是什么原因导致了此问题?

  3. 如何正常操作此 SMPS?

e2e.ti.com/.../Cree-SiC-Mosfet.pdf

  • 请注意,本文内容源自机器翻译,可能存在语法或其它翻译错误,仅供参考。如需获取准确内容,请参阅链接中的英语原文或自行翻译。

    Hi Seungpyo、

    感谢您联系我们。

    Vs 引脚上的电压是辅助绕组电压的经调节后的电压。 理论上没有解释这一点的公式。 但更改 MOSFET 后可能会出现 Vs 引脚上的波形不同、从而导致触发 OVP。 连接的波形变化、Vs 引脚波形看起来异常

    它必须与下面所示的内容类似。 下面的一个是 AUX 波形。 VS 引脚的导通时间波形应接近0、关断时间将根据 Na:Ns 匝数比进行缩放并根据电阻值进行缩放。

    2.从 Vs 引脚开始、调节电压接近4.05V、以保证正常的持续运行。 但是、您连接的波形显示的值较低、因此正确设置 RV (在本例中可以减少它)有助于启动。

    如果您还有其他问题、敬请告知。

    此致、

    Harish

  • 请注意,本文内容源自机器翻译,可能存在语法或其它翻译错误,仅供参考。如需获取准确内容,请参阅链接中的英语原文或自行翻译。

    您好!

    感谢您的帮助、我成功更换了下部 MOSFET。

    现在、剩下的唯一任务是更换上部 MOSFET。 将上部 MOSFET 替换为连接的 SiC MOSFET 后、我获得了以下波形。 在3个脉冲周期内、只观察到1个脉冲。  

    (替换后:Qg = 22nC、Ciss = 215pF、Coss = 19pF/替换前:Qg = 10nC、Ciss = 105pF、Coss = 9pF)

    在我看来、栅极上的电容太小、这会妨碍正常导通。

    因此、我认为有必要将电容改为一个合适的值。 不过、电路中有两个电容。

    我对选择这些值的基准(公式)很好奇。

    请确认。 谢谢你

  • 请注意,本文内容源自机器翻译,可能存在语法或其它翻译错误,仅供参考。如需获取准确内容,请参阅链接中的英语原文或自行翻译。

    你好

    感谢您联系我们。

    C40/41类似于并联电容器、用于瞬态电压共享。 我碰巧看到了以下应用手册。 我不确定这是否有助于实现准确的 GE 值。

    https://www.st.com/resource/en/application_note/cd00003869-series-operation-on-fast-rectifiers-stmicroelectronics.pdf

    Cg 必须足够大、以确保在底部 FET 导通期间顶部 FET 导通。

    当 CS 信号出现问题时、也会产生1个脉冲。 可能需要增大 SiC 的此电容器。 我没有任何有关此的分析方程。 也许我会检查一些近似计算。

    此致、

    Harish

  • 请注意,本文内容源自机器翻译,可能存在语法或其它翻译错误,仅供参考。如需获取准确内容,请参阅链接中的英语原文或自行翻译。
    1. 感谢您提供的信息。

    2. 从上面的解释来看、我觉得 C40/41并不影响上部 MOSFET 的驱动。 我认为这个电容的作用是确保 TVS 的电压均匀分布。 我的想法是对的吗?

    3. 关于 CG、我已将该值增加到10-12nF、但它仍然无法正常驱动。 在测量栅极所连齐纳二极管的电压时、最多只能测量2V 的电压。

    如您所述、如果有简化的公式、如果您能提供、我将不胜感激。

  • 请注意,本文内容源自机器翻译,可能存在语法或其它翻译错误,仅供参考。如需获取准确内容,请参阅链接中的英语原文或自行翻译。

    Hi Seungpyo、

    感谢您的答复。 是的、您对以上几点回答正确。 我将保持这个帖子开放,我将尝试研究第3点

    此致、

    Harish

  • 请注意,本文内容源自机器翻译,可能存在语法或其它翻译错误,仅供参考。如需获取准确内容,请参阅链接中的英语原文或自行翻译。

    您好!

    我仍然无法解决上述问题。

    我已尝试将 MOSFET 型号更改为 IMW120R350M1H 。主要特性为 Ciss:182pF、Coss:10pF (800V 时)、Qg:5.3nC (800V、2A、Vgs:0/18V)。 这些值与之前的 MOSFET 略有不同、之前的 MOSFET Ciss 为105pF、Coss 为9pF (100V 时)、Qg 为10nC (760V、2A、Vgs:10V)。

    尽管如此、将 SI MOSFET 替换为 SiC 具有多项优势。 因此、请您再次审查此事并提供您的反馈。

    非常感谢。

    e2e.ti.com/.../Infineon_2D00_IMW120R350M1H_2D00_DataSheet_2D00_v02_5F00_02_2D00_EN.pdf

  • 请注意,本文内容源自机器翻译,可能存在语法或其它翻译错误,仅供参考。如需获取准确内容,请参阅链接中的英语原文或自行翻译。

    请将完整的原理图与我们分享、检查是否有问题。 此外、如果可以、可在一个图像中共享 CS/VS 和 VDS 波形

    您还可以参考此参考设计并检查您的设计。 UCC28730与 UCC28711非常相似。

    https://www.ti.com/lit/df/tidmc43/tidmc43.pdf

  • 请注意,本文内容源自机器翻译,可能存在语法或其它翻译错误,仅供参考。如需获取准确内容,请参阅链接中的英语原文或自行翻译。

    经理知道我的问题、提到过要审核、因此我向他咨询。

  • 请注意,本文内容源自机器翻译,可能存在语法或其它翻译错误,仅供参考。如需获取准确内容,请参阅链接中的英语原文或自行翻译。

    我目前不清楚您所面临的问题。 您尝试了 两个 SiC FET、一个来自 Cree、另一个来自 IFx。 两者都不工作或 Cree One 不工作和 IFX One 工作?

    正如 Harish 提到的、您会看到过流保护被触发。 因此、我们要求您监控 CS 引脚电压。 如果您无法共享原理图、我们在这里帮助不多。

  • 请注意,本文内容源自机器翻译,可能存在语法或其它翻译错误,仅供参考。如需获取准确内容,请参阅链接中的英语原文或自行翻译。

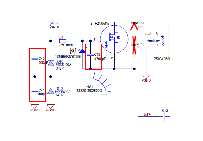
    以下是对我所面临问题的确切评论:

    1. SMPS 电路设计与"用于电机驱动器的400V 至690V 交流输入50W 隔离式反激电源参考设计"相同。
    2. 但是、我将 MOSFET 替换成了 SiC MOSFET。
    3. 因此、MOSFET 的寄生特性发生了变化。
    4. 为了选择 C42电容器、通过反复试验、我将栅极驱动电容器值最终确定为1nF、此时 SMPS 稳定运行。
    5. 但是、我想了解选择栅极驱动电容值的公式或方法。
    6. Harish Ramakrishnan 之前曾提到他会解释如何选择 CG。

    2个月前回复 Seungpyo Kang
    TI__Mastermind (24,365分)
    Hi Seungpyo、
    感谢您的答复。 是的、您对以上几点回答正确。 我将保持这一帖子开放、我将尝试研究第3点。
    此致、
    Harish

    1. 因此、我提出这项质询、要求就这点作出进一步澄清。
  • 请注意,本文内容源自机器翻译,可能存在语法或其它翻译错误,仅供参考。如需获取准确内容,请参阅链接中的英语原文或自行翻译。

    好的、您的请求对我很清楚。 我们将如何回复您关于指南的问题。

  • 请注意,本文内容源自机器翻译,可能存在语法或其它翻译错误,仅供参考。如需获取准确内容,请参阅链接中的英语原文或自行翻译。

    您好!

    "我要你帮我舔一舔。"   

    我要指出的一点是、HV 引脚最高只能处理700V 的电压。  因此在设计中、此引脚不能直接连接到整流线路。

    我读完这本线程、我不确定上面的这款 FET 和配置是如何连接到您的反激式电路的。  您能解释一下这个问题并分享一个原理图吗?

    此致、

  • 请注意,本文内容源自机器翻译,可能存在语法或其它翻译错误,仅供参考。如需获取准确内容,请参阅链接中的英语原文或自行翻译。

    Mike、

    如果要搜索 Seungpyo 提供的文章"用于电机驱动器的400V 至690V 交流输入50W 反激式隔离式电源参考设计"、请参考设计将标为"TIDA-00173"。  

    https://www.ti.com/lit/df/tidrb35a/tidrb35a.pdf

    他问道、如何为 Q1 FET 确定 C42的大小。

    此致!

  • 请注意,本文内容源自机器翻译,可能存在语法或其它翻译错误,仅供参考。如需获取准确内容,请参阅链接中的英语原文或自行翻译。

    您好!

    我没有设计这些,所以我不得不研究,并给了一些想法。 我找不到相关公式;但 我发现、本文讨论了如何使用电容器 C42减慢高侧 FET Q1的导通速度。  关于如何调整该电容的大小、他们没有给出任何公式。

    https://electronics.stackexchange.com/questions/483725/cascode-mosfets-for-high-voltage

    我想你可能能够解决这个与充电字符和 RC 网络的字符串。  它们将一个电阻器与 Q1的栅极 L4串联。  这应该标记为 R。 对于转发的分解杂散、我们将参考 L4和 Rg。

    以下公式可用于生成确定 C42大小的公式。  Vgth 是 FET 导通阈值、Cg 是栅极电容。  tdelay 是您的设计中所需的导通延迟。  

    然后求解 C42、即可得出用于确定 C42大小的公式

    此致、

  • 请注意,本文内容源自机器翻译,可能存在语法或其它翻译错误,仅供参考。如需获取准确内容,请参阅链接中的英语原文或自行翻译。

     您应该已经很好地理解了您建议的方程。 不过、我有几个问题。

    1. 对于 Cg、是否应该使用 MOSFET 的输入电容? 在提供的指南中、使用了 STD2N95K5 MOSFET、它在 VDS = 100V 和 f = 1MHz 时的输入电容为105pF。
    2. 对于 R、使用了电感器(型号74279244)、我们需要在特定频率范围内使用阻抗。 数据表中提供的图形似乎在使用1MHz 时有一些限制。
    3. 参阅指南文档、我将 Tdelay 设置为100ns。
    4. 根据 MOSFET 数据表、VGH (th)为4V、Vg (max)设置为12V、受电路图中齐纳二极管的限制。

    总之、步骤1至4是计算您建议的方程所必需的。 但是、由于步骤1和步骤2中的特性值随频率而变化、我对在这种情况下要使用哪些值感到困惑。

  • 请注意,本文内容源自机器翻译,可能存在语法或其它翻译错误,仅供参考。如需获取准确内容,请参阅链接中的英语原文或自行翻译。

    您好!

    请查看以下 mhy 评论。

    1. 对于 Cg、是否应该使用 MOSFET 的输入电容?
      1. 如果 CG 是注释性的,他们会给你 Qg。
      2. C = Qg VG/VG
    2. 在提供的指南中、使用了 STD2N95K5 MOSFET、它在 VDS = 100V 和 f = 1MHz 时的输入电容为105pF。
      1. Ciss 不是正确的电容。
      2. Qg 为10 nC、我可以让您进行数学计算。
    3. 对于 R、使用了电感器(型号74279244)、我们需要在特定频率范围内使用阻抗。 数据表中提供的图形似乎在使用1MHz 时有一些限制。
      1. 如果设计人员确实使用了一个不可靠的电感器。  想象一下 、您纯粹是在制作 LC 振荡电路。
      2. 这应该是一个 R
    4. 参阅指南文档、我将 Tdelay 设置为100ns。
    5. 根据 MOSFET 数据表、VGH (th)为4V、Vg (max)设置为12V、受电路图中齐纳二极管的限制。

    总之、步骤1至4是计算您建议的方程所必需的。 但是、由于步骤1和步骤2中的特性值随频率而变化、我对在这种情况下要使用哪些值感到困惑。

    如果使用 R 而不是 L、则公式将起作用。

    看到这一点后、设计人员很可能尝试了一次错误评估、就像看到的一样。  设计指南中没有此参考设计的公式。  我只是使用一些基本概念来弄清楚它。

    此致、