请注意,本文内容源自机器翻译,可能存在语法或其它翻译错误,仅供参考。如需获取准确内容,请参阅链接中的英语原文或自行翻译。
器件型号:LM51551 主题中讨论的其他器件: PMP22800、 PMP40274
工具与软件:
您好!
我正在尝试使用 LM51551控制芯片构建12V 输入24V/1A 输出反激式电源。
该芯片具有过压保护功能、但文档提到使用"FB 引脚"来实现该功能。 
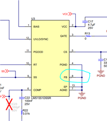
FB 引脚仅在 SEPIC 和升压拓扑应用中用于反馈。 即使在 PMP22800参考设计中、FB 引脚也按如下所示接地。 
我的问题是、过压保护功能是否仅适用于 SEPIC 和升压拓扑?
或者、LM51551中的反激式应用对该功能的实现方式有何不同?
感谢任何帮助。
谢谢!
Priyankar Vidwans。