Other Parts Discussed in Thread: REF50, OPA2189, REF50E
器件型号:REF5050
工具与软件:
大家好!
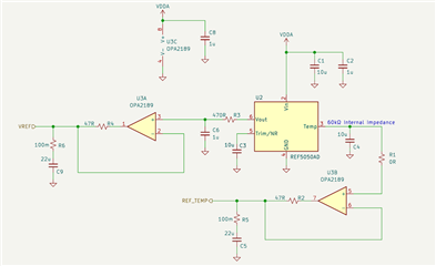
我正在从事一项利用 REF5050电压基准的设计、并且实施了一个缓冲器电路、如所附图片所示。

我将就这一设计征求社区的反馈。 具体而言、我对以下内容感兴趣:
电路稳定性和性能:电路性能是否存在任何潜在的稳定性问题或需要改进的区域(例如、带宽、输出阻抗、噪声)?
布局注意事项:是否有任何重要的布局规则或最佳实践需要我注意以确保实现最佳性能?
元件选择:对于电路中的运算放大器和其他元件、有没有任何具体的建议?
我感谢您提出任何见解或建议。
谢谢!
Venkatesh。 K



