工具与软件:
尊敬的所有人:
很抱歉再次打扰您。 由于您对我的上一个问题非常有帮助、我希望您能就另一个问题提供建议。
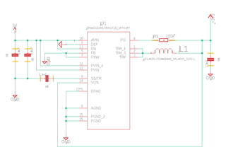
我和我的同事使用的是 TPS62132RGTR、其中输入来自另一 PCB、并使用 GPS 作为负载。
我们将复制数据表上使用的设计(正如您将在结尾处所说的原理图中看到的)、我们想在3A 电流下实现3.3V 的输出。
遗憾的是、当连接负载且我们的 GPS 至少需要3V 电压才能上电时、输出电压似乎降至2.7V。
对所发生的事情有什么想法吗?

我不知道它是否能完全可见、但电容器和电感与数据表上的电容器和电感相同。
我们的测试:左侧是输入、右侧是输出。
感谢您的观看!
此致、
Chiara
