主题中讨论的其他器件:BQ4050、、 BQ25798
工具与软件:
尊敬的支持团队:
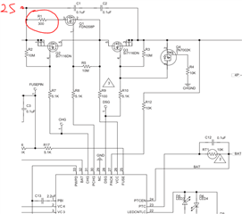
W 正在使用 BQ25792作为由 BQ4050芯片管理的2节 Panasonic 21700锂电池组的充电器解决方案。
当电池电压高于6V 时、充电器 BQ25792似乎可以正常工作、但当电池电压降至约5.5V 时、BQ25792无法为电池包充电、STAT LED 以1Hz 的频率闪烁、看起来像是触发了某种类型的保护。
我们将8.2K 电阻器连接到 PROG 引脚、并使用2.2uH 电感器、关于寄存器配置、我们不做任何更改、仅使用默认值。
下面是在 VBAT 和 VSYS 上测量的信号波形、

以上屏幕截图显示了发生充电故障时的 VBAT 信号

上面的屏幕截图显示了发生充电故障时的 VSYS 信号波形。
您能否说明该问题可能是由管理2芯串联电池包的充电 IC BQ25792还是 BQ4050引起的? 提前感谢您!
