请注意,本文内容源自机器翻译,可能存在语法或其它翻译错误,仅供参考。如需获取准确内容,请参阅链接中的英语原文或自行翻译。
器件型号:BQ78350-R1 主题中讨论的其他器件:BQ78350
工具与软件:
您好!
我们正在从 SMBus 读取电压。 一开始、我们就可以读取它。 但一旦电压发生变化、电压就不会改变。 新电压仅反映复位已完成。
在调试状态时、值不会更新、即使是基本分配也是如此。
附加调试窗口。

我们将感谢您提供任何帮助。
This thread has been locked.
If you have a related question, please click the "Ask a related question" button in the top right corner. The newly created question will be automatically linked to this question.
工具与软件:
您好!
我们正在从 SMBus 读取电压。 一开始、我们就可以读取它。 但一旦电压发生变化、电压就不会改变。 新电压仅反映复位已完成。
在调试状态时、值不会更新、即使是基本分配也是如此。
附加调试窗口。

我们将感谢您提供任何帮助。
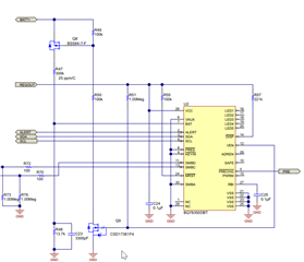
您好!
BQ78350不会检测电池中单个电池的电压。 它仅检测 BAT++电压、如下所示。
如果电芯电压不变、问题出在 BQ78350是如何从 AFE BQ769x0读取此信息。
要隔离此问题、一种方法是直接读取 BAT++、因为我们知道 BQ78350检测到此电压、因此不应依赖于 BQ769x0通信。
理论上、bq78350应该每秒从 bq769x0中提取一次电芯电压信息。 检查 BQ769x0 AFE 中的电压是否也发生变化。 
