主题中讨论的其他器件:TPS562202、
工具与软件:
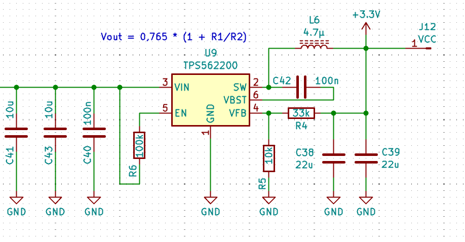
我们有一个可通过 USB (5V 输入)或12V 电源供电的电路。 电源解决方案围绕 TPS52200构建、可为电子产品(微控制器和一些外设)提供稳定的3.3V 电压。 当连接12V 电源时、VCC 为3.7V、当仅连接5V (USB)输入(均通过保护输入二极管)时、输出电压为~3.4V。 在正常负载条件下测量的电压(大约几十毫安)、当施加更多负载时、输出电压似乎也会发生变化。
显然、我希望 在所有情况下都具有稳定的3.3V 输出。 这可能是什么原因呢?
原理图:

PCB 设计(为清楚起见、仅显示4个层中的2个、实际上还有额外的 GND 和 VCC 层)


