工具与软件:
尊敬的支持部门:
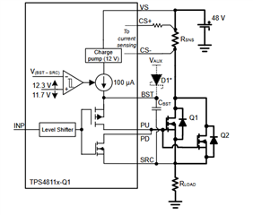
我需要在48V 的开关应用中使用 TPS48111。 我计划对 BST 引脚上的二极管使用 VAUX 功能。 数据表指出可以使用高达15V 的 VAUX。 在48V 配置中、这似乎没有帮助、因为电压远低于实际 BST 电压。 我应该使用最大15V 电压还是可以使用更高的电压?


谢谢!
此致
This thread has been locked.
If you have a related question, please click the "Ask a related question" button in the top right corner. The newly created question will be automatically linked to this question.
工具与软件:
尊敬的支持部门:
我需要在48V 的开关应用中使用 TPS48111。 我计划对 BST 引脚上的二极管使用 VAUX 功能。 数据表指出可以使用高达15V 的 VAUX。 在48V 配置中、这似乎没有帮助、因为电压远低于实际 BST 电压。 我应该使用最大15V 电压还是可以使用更高的电压?


谢谢!
此致
尊敬的 Riccardo:
VAUX 最大为15V 具体思路是、这是取代提供~12V 电压的电荷泵电压。 这个值用于提升栅极电压以开启 FET。 Vs+Vbst。
如果您无法等待电荷泵首先达到自举电容器的导通阈值、可以使用 VAUX。 这可能需要一些时间、而 VAUX 将立即提供12V 电压。
Im 不确定我是否理解 PWM 的想法。 您参考的是什么主晶体管、这种"软启动"将如何?
谢谢!
Sarah
您好、Sarah、
想法是使用预充电路径上的电阻器进行部分预充电、然后通过 INP 引脚上的增加 PWM 达到满载、以明确闭合开关。
根据我的理解、BST 引脚始终与 SRC 引脚相连并处于大约12V。 当您在容性负载上执行 PWM 以降低峰值电流时、SRC 引脚开始增加电压、然后 BST 跟随、尝试通过 SRC 保持12V。 因此、我认为、提供15V 的 VAUX 将没有帮助、即使不是使能第一个绝对 INP 也没有帮助。 我对吗?