主题中讨论的其他器件:LM74700-Q1、 INA226-Q1、LM74900-Q1 、
工具与软件:
应用手册:使用 LM749x0-Q1解决汽车电池反向保护拓扑中提供了两种解决方案
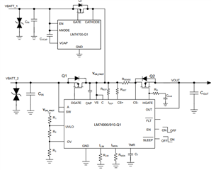
1.具有通用 PowerPath 断开功能的双电源 ORing

由于我们对睡眠模式下的静态电流有非常严格的要求、因此我们需要为两个理想二极管控制器提供睡眠功能、而 LM74700-Q1似乎不支持该功能。
问题:
1. a)上图中的是高压电池电源中的电流会一直消耗、就像只有两个二极管的情况一样?
1. b)上图中的"双理想二极管"后面加上了欠压/过压保护、对吗? 这意味着、如果 两个电池电源中的任何一个的电压高于 OV 设置、则会发生过压;如果发生欠压、则两个电池电源的电压都低于 UV 设置的电压、对吧?
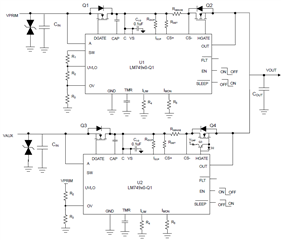
2. LM749x0-Q1作为优先级电源多路复用器控制器

在这种情况下、默认情况下、当切换到辅助/辅助电池电源时、主电池电源将一直使用、直到它降至设置的 UV 阈值以下。
问题:
2. a)是否可以理解,如果发生这种情况,即使主蓄电池电源电压会再次上升,电流也会从辅助蓄电池电源中消耗,而且实际高于辅助蓄电池电源电压?
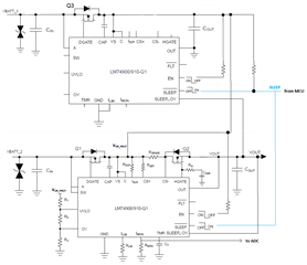
3、 具有通用 PowerPath 断开功能的双电源 ORing 睡眠模式
根据要求、我们旨在使用以下连接:

默认情况下、两个器件都通过 Q1/Q3的二极管启用(如果任何电池电源电压超过 EN 输入的阈值)、默认情况下也禁用 SLEEP (由 MCU 通过隔离器控制)。
通过此电路图、我们可以省去一个 MOSEFT 和一个感测电阻器、从而节省成本、同时仍保留了所需的所有功能。
每个电池电源上都有一个 INA226-Q1、该器件可以测量每个电池输入的电压以及通过直接连接到其中一个电池输入的负载(INA 器件也可以置于低功耗睡眠模式)的电流、因此 MCU 可以观察实际的输入电压、并在其中一个电池电源出现故障时收到通知。
问题:
3. a)这是一个可行的解决方案吗?
3. b)如1. a)是否始终从较高电压的电池电源获取功率?
3. c) 如果我们在较高电压的电池电源中发生短路、那么 Q1或 Q3的关断时间典型值为500ns、对吧?
3. d)如果 MCU 驱动 SLEEP 为低电平、那么两个器件都会进入低功耗睡眠模式、并且静态电流仅为最大值2x 10uA、对吧?
3. e)如果 SLEEP_OV 连接到输出端、那么我们就具有 过压钳位功能、例如、即使发生过压、也可以为负载提供电源、对吗?
3. f)在正常模式下有过压钳位功能?
3. g)如何处理未使用的引脚? 在数据表中未提及某些未使用的引脚(上部器件大多数具有未使用的引脚)
Regardds、
Ferenc




