This thread has been locked.

If you have a related question, please click the "Ask a related question" button in the top right corner. The newly created question will be automatically linked to this question.

[参考译文] TDA2HV:TDA2HVBRQABCRQ1睡眠模式/断电模式

Guru**** 2577385 points
Other Parts Discussed in Thread: TDA2HV

请注意,本文内容源自机器翻译,可能存在语法或其它翻译错误,仅供参考。如需获取准确内容,请参阅链接中的英语原文或自行翻译。

https://e2e.ti.com/support/processors-group/processors/f/processors-forum/630117/tda2hv-tda2hvbrqabcrq1-sleep-mode-power-down-mode

器件型号:TDA2HV
主题中讨论的其他器件: TDA2

您好的支持团队、


 我们在汽车产品中使用了 TDA2HVBRQABCRQ1 TI TDA2HV 处理器。 但我们面临的问题是,如果我们要在睡眠模式或断电模式下运行系统,以减少启动时间和电池的使用。  该 TDA2HVBRQABCRQ1器件中提供了哪个引脚。 请提供这方面的任何参考资料。

希望您能做出积极的回应

  • 请注意,本文内容源自机器翻译,可能存在语法或其它翻译错误,仅供参考。如需获取准确内容,请参阅链接中的英语原文或自行翻译。
    您好 Dhaval、
    您能否详细介绍一下您的用例? 例如、当(例如在 MAR 点火但汽车未启动等)您想要将 TDA2置于睡眠模式、持续多长时间等?
    不幸的是,没有什么神奇的引脚可以将 TDA2置于睡眠状态(我希望它已经有了)。 它结合了软件和硬件(SoC、PMIC、DDR)、可实现低功耗模式。

    此致、
    STAN
  • 请注意,本文内容源自机器翻译,可能存在语法或其它翻译错误,仅供参考。如需获取准确内容,请参阅链接中的英语原文或自行翻译。
    您好、

    我不是很确定您面临的是哪种问题? 请指明。
    此外、您尝试查找哪种类型的引脚?

    此致、
    Mariya
  • 请注意,本文内容源自机器翻译,可能存在语法或其它翻译错误,仅供参考。如需获取准确内容,请参阅链接中的英语原文或自行翻译。

    您好、Stan、

    感谢您的宝贵答复。

    实际上、我们希望在我们的硬件中提供设施。 因此、我们想知道如何在硬件方面实现它、软件方面的人员处于定义阶段。

    正如我们的讨论所言、它是软件和硬件(SoC、PMIC、DDR)的组合、可实现低功耗模式。 在 PMIC 中、 PMIC_SLEEP#引脚可帮助您在睡眠模式下运行 PMIC、但我们在 TDA2X 侧和 DDR3侧如何在低功耗模式/睡眠模式下运行处理器?

    此致  

    Dhaval Shah

  • 请注意,本文内容源自机器翻译,可能存在语法或其它翻译错误,仅供参考。如需获取准确内容,请参阅链接中的英语原文或自行翻译。
    您好、Mariya、

    感谢您的回复

    实际上、我们希望在我们的硬件中提供设施。 因此、我们想知道如何在硬件方面实施它、软件方面的人员处于定义阶段。

    此致
    Dhaval Shah
  • 请注意,本文内容源自机器翻译,可能存在语法或其它翻译错误,仅供参考。如需获取准确内容,请参阅链接中的英语原文或自行翻译。

    您好 Dhaval、

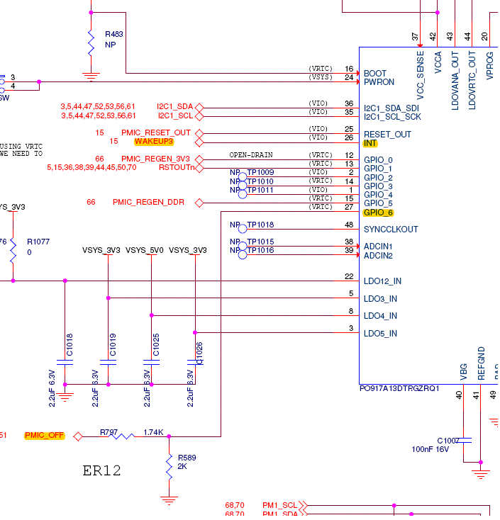
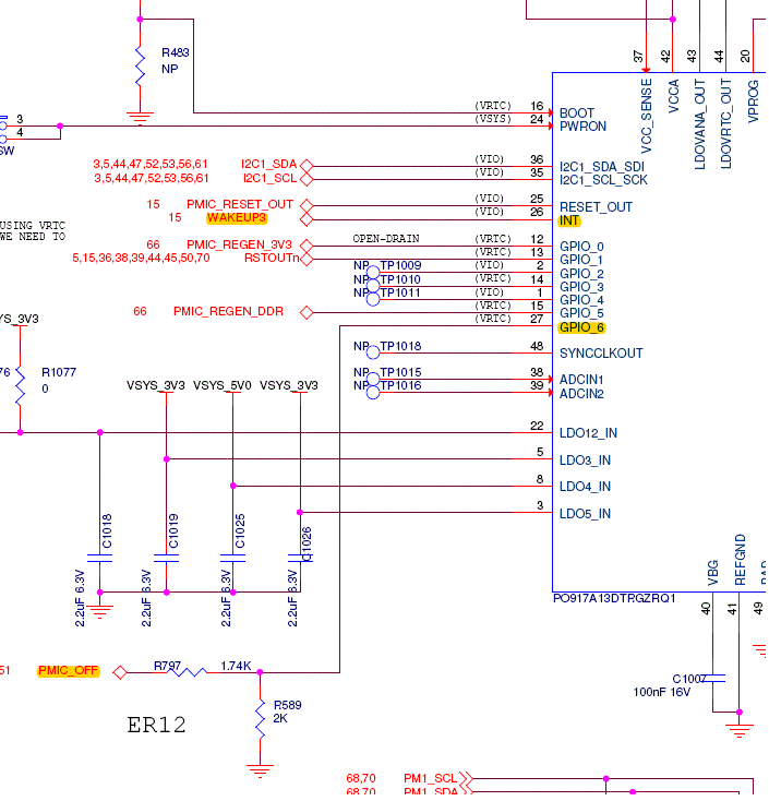
    由于我不知道您的确切 PMIC 器件型号、因此我采用了随机 PMIC。 睡眠引脚可能位于此引脚以外的另一个位置。

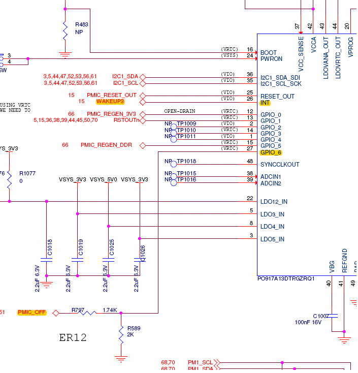
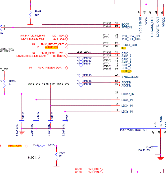
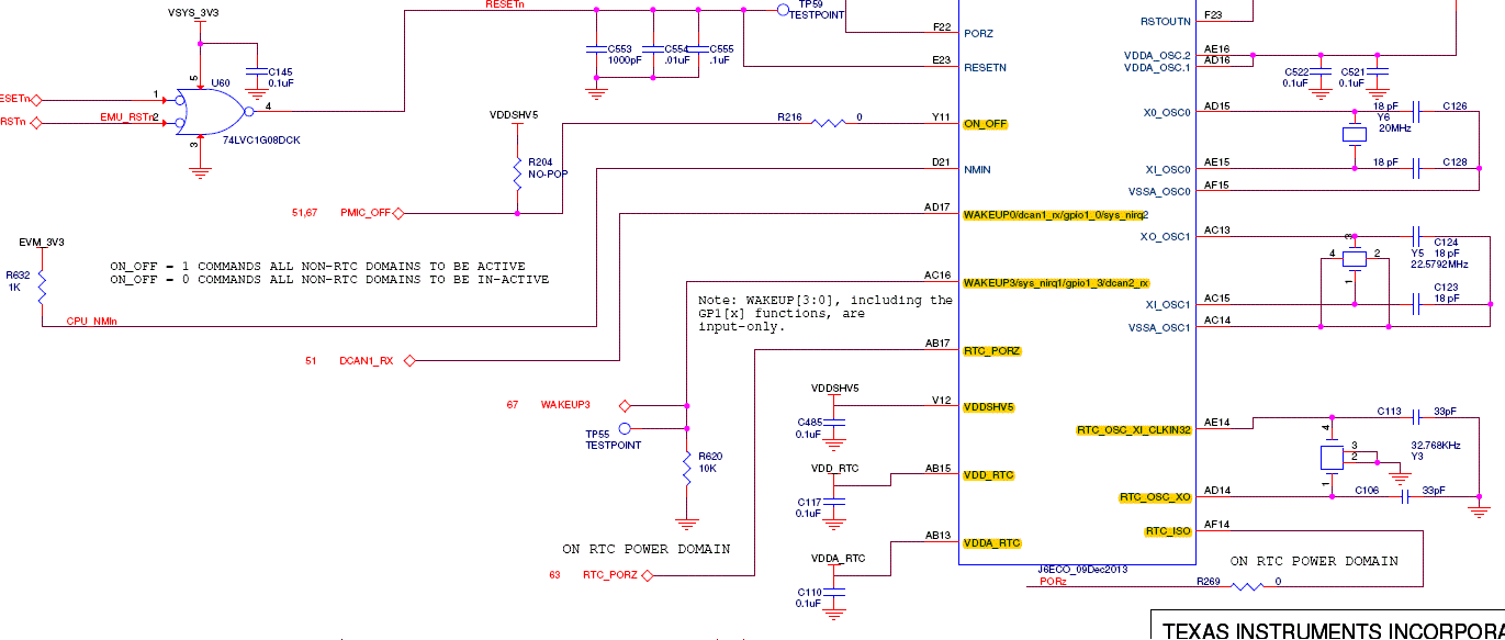
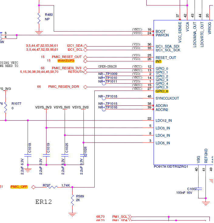
    我重点介绍了将 SoC 置于 RTC 模式(尽可能降低)所需的引脚。 RTC 模式定义为除 RTC 域关闭外的所有模式。 DDR 可以是自刷新(但必须对此进行双检查)。 用户可以通过 RTC 警报或 WAKEUP 引脚转换退出 RTC 电源模式。 请注意、可以通过 DCAN RX 引脚唤醒、即在 CAN 总线活动时唤醒。 即 DCAN RX 引脚在内部与 WAKEUP 引脚复用。

    此致、

    STAN