工具/软件:Linux
您好:
我使用 AM3354已经有一段时间了、我们有许多基于该 MCU 设计的不同产品。
我们经常使用 CAN 通信、大部分产品看起来都不错。但有时新设计的电路板会出现奇怪的 CAN 传输问题。BSP 始终保持不变。
现在、我们有一个硬件原理图版本1.0的产品。 CAN 工作正常。
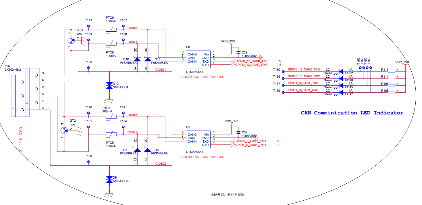
我要在这里附上原理图。
以及我们尝试传输 CAN 帧时。 波形看起来正常。我们没有将 CAN 连接到其他地方、因此 CAN 总线与任何其他节点断开。这就是您可以看到 MCU 内 CAN 控制器硬件不断重试的原因。
命令行为:
CANCONFIG CAN0比特率50000 ctrlmode 三路采样打开
CANCONFIG CAN0启动
CAN0 -I 0x10 0x51
我们将发送值0x51的数据。
波形如下所示:
现在、这里是怪异的部分。
但下一个版本的硬件为1.1。 无论我想要发送什么、都可以传输奇怪的波形。当然、接收器也无法正确接收任何内容。
我在这里附加了1.1硬件的原理图、但实际上、您可以看到它与1.0硬件相同。
以及我们尝试传输 CAN 帧时。 波形看起来很奇怪。我们没有将 CAN 连接到其他地方、因此 CAN 总线与任何其他节点断开。这就是您可以看到 MCU 内 CAN 控制器硬件不断重试的原因。
命令行也相同:
CANCONFIG CAN0比特率50000 ctrlmode 三路采样打开
CANCONFIG CAN0启动
CAN0 -I 0x10 0x51
我们将发送值0x51的数据。
坏波看起来像:
奇怪的是、BSP 在硬件1.0和1.1之间是100%不变的
至少1.0和1.1的 CAN 功能原理图也是一样的。
大家可以帮帮我吗?
非常感谢您的参与。
延东





