请注意,本文内容源自机器翻译,可能存在语法或其它翻译错误,仅供参考。如需获取准确内容,请参阅链接中的英语原文或自行翻译。
器件型号:AFE7950 主题中讨论的其他器件:LMK04828、
大家好、
我使用的是定制电路板(AFE7950+LMK04828)。 参考时钟的硬件设计与 EVM 相同。 执行 JESD 环回时、我的电路板发生故障、因为 JESD 的 PLL 已解锁。 警报:: "SerDes AB PLL Loss of Lock"(串行器/解串器 AB PLL 锁定丢失 )。 然后、你们的团队建议我使用一个示波器来测量 基 准时钟。
:是参考时钟 Δ Σ 图

AFE 的参考时钟使用 LMK04828的 DCLKOUT2。 TICS 软件配置如下图所示: 频率为491.52Mhz、时钟输出模式为 HSDS 10mA

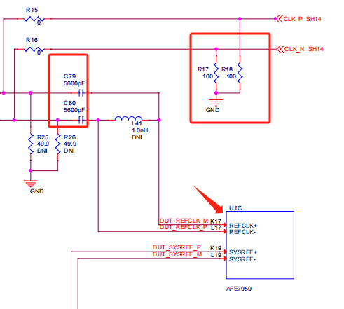
我使用了示波器来测量 R17和 R18,处的电阻。这里是我使用示波器测得的图像:

测量结果的频率正确、但我认为振幅很低。 振幅与 LMK 手册相比有显著差异。 手册显示它是980mv ,但我测量它是220mV 左右。

您能否帮助我检查我的 TICS 软件配置是否错误、或者示波器测量方法是否错误?