请注意,本文内容源自机器翻译,可能存在语法或其它翻译错误,仅供参考。如需获取准确内容,请参阅链接中的英语原文或自行翻译。
器件型号:TIDA-050045工具/软件:
我们使用 TIDA-050045 中的参考设计。 它当前配置为 5V 输出。 如果我们调整此值以产生 7V 输出、是否需要对设计进行任何其他更改?
This thread has been locked.
If you have a related question, please click the "Ask a related question" button in the top right corner. The newly created question will be automatically linked to this question.
工具/软件:
我们使用 TIDA-050045 中的参考设计。 它当前配置为 5V 输出。 如果我们调整此值以产生 7V 输出、是否需要对设计进行任何其他更改?
您好、Chris、
感谢您联系我们! 请参阅以下评论:
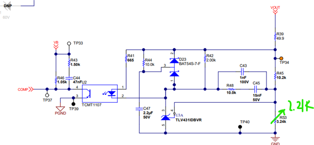
将误差放大器电阻分压器更改为 7V 输出。 R53 ->~2.21k

2.使电容器的额定电压达到 10V 或更高

3. 750318938 具有 SEC : AUX = 1:2.6,这意味着在 5V 时 VCC 为 13V ,但在 7V 时 VCC 为 18.2V 过压。 您可能需要添加一个线性稳压器来将 18.2V 降至 10.5 - 14V 至 VCC。 或者你需要找到一个新的 T2 变压器与 SEC : AUX = 1:1.5 - 2.

4.最好使 Q8 和 Q6 具有 60V 或更高的额定电压、以避免过冲超过 VDS 额定值。
此致、
DIAN