Other Parts Discussed in Thread: UCC28810, PMP6024, TIDA-010951
主题中讨论的其他器件:UCC28810、 TIDA-010951
工具/软件:
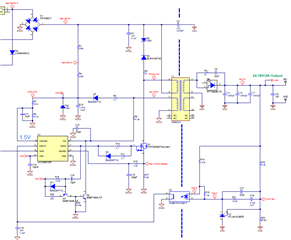
我 想 使用 UCC28810 开发 56W 单级 PFC LED 驱动器。
我遇到了两种设计: PMP6024 和两 种设计中用于 Inge 级 PFC LED 驱动器的 UCC28810/11 器件的“TIDA-010951"。“。
但是、 TIDA-010951 的控制电路比 PMP6024 简单得多。
我对以下设计有几个疑问。
查询:1.
为什么此处使用基于 MOSFET 的启动、为什么我们无法进行“TIDA-010951"中“中给出的基于标准电阻分压器的启动
哪个选项可预先准备? 为什么“PMP6024"设计“设计中的 Q5 通过 D12 接地?
查询:2.
您需要了解以下电路的重要性。

查询:3.
如果不使用调光、仍需要这个 D18、D16、U4 和 D19 电路? 您需要了解以下电路的重要性。

我们能否使用 下面提到的 TIDA-010951 等简单选项。


