Other Parts Discussed in Thread: PMP23421, UCC27211
请注意,本文内容源自机器翻译,可能存在语法或其它翻译错误,仅供参考。如需获取准确内容,请参阅链接中的英语原文或自行翻译。
器件型号:PMP23421Thread 中讨论的其他器件: UCC27211
工具/软件:
大家好!
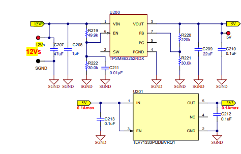
查看 PMP23421 的原理图时、 我发现该 12V 电源轨没有电源。

我不知道为什么 GaN 接口需要 12V 电源轨但从未使用过?


请帮助我弄清楚这两个问题、告诉我应该添加哪个部分来实现 12V 电源轨。 谢谢
BR、
Peng
