主题中讨论的其他部件:TPS6.214万A, TPS56.32万
工具/软件:WEBENCH设计工具
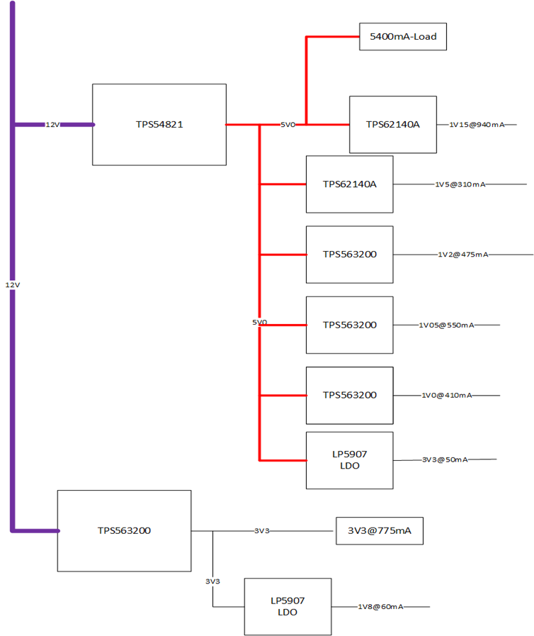
一位客户正在尝试在Power Architect中模拟其电力树。 其所需的设备/架构如下图所示。
很遗憾,他们无法在Webench的"选择备用监管器"列表中找到某些设备。 我尝试重新创建他们的电源树,但找不到TPS6.214万A (用于1.15V和1.5V轨)和 TPS56.32万 (用于1.2V,1.05V和1V轨)。 我的问题是:
1)" Select Alternate Regulator"(选择备用稳压器)列表不完整是否有原因?
2)解决Power Architect中此故障的计划是什么?
注:客户以前在其它项目上使用过其电源树中的设备。 他们希望重新使用它们来最大化卷。
下面是我尝试自己模拟时得到的最好的


