工具/软件:WEBENCH设计工具
团队-
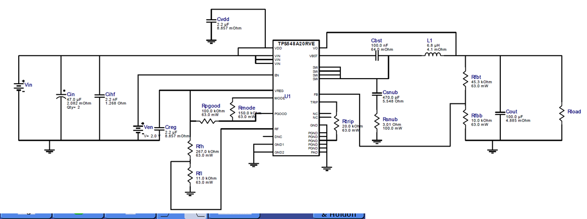
我使用Webench设计TPS548A20的电源定向效率,但是我看到模拟和内置主板之间的负载瞬态响应差异相当大。 我能够通过在设计上的Rfbt电阻器上添加一个正向电容器来修复它们,此时,我测量的瞬态负载响应几乎与Webench模拟的完全相同。
设计的型号默认情况下不包括馈送正向电容器吗? 或者,是否有理由让模拟响应看起来考虑到正向馈电电容器提供的稳定性改进,而实际上设计中没有电容器?
Webench推荐的设计
模拟负载瞬态(~40mV偏差)
测得的负载瞬态(前馈电容器):130mV偏差
测得的负载瞬态后馈正向电容器(输出电压偏差~40mV)
以上所有波形都采用相同的转换速率和负载步长。 如您所见,除非修改设计,否则推荐设计的测量响应与模拟响应有很大不同。 有人能评论为什么会这样,并可能更新模型,以节省他人在未来设计上的故障排除时间吗?
谢谢!
Alec



