This thread has been locked.

If you have a related question, please click the "Ask a related question" button in the top right corner. The newly created question will be automatically linked to this question.

[参考译文] TIDA-00195:缓冲晶体管中的功率损耗计算

Guru**** 2589275 points
Other Parts Discussed in Thread: ISO5852S, TINA-TI

请注意,本文内容源自机器翻译,可能存在语法或其它翻译错误,仅供参考。如需获取准确内容,请参阅链接中的英语原文或自行翻译。

https://e2e.ti.com/support/tools/simulation-hardware-system-design-tools-group/sim-hw-system-design/f/simulation-hardware-system-design-tools-forum/777636/tida-00195-power-loss-calculation-in-buffer-transistor

器件型号:TIDA-00195
主题中讨论的其他器件:ISO5852STINA-TI

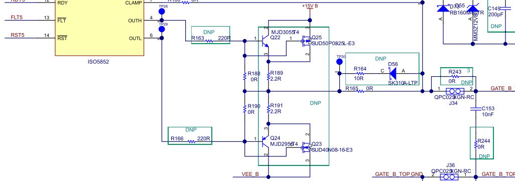
请指导我计算 缓冲晶体管 MJD3055  和  MJD2955中的功率损耗。

  • 请注意,本文内容源自机器翻译,可能存在语法或其它翻译错误,仅供参考。如需获取准确内容,请参阅链接中的英语原文或自行翻译。

    Naga Sahitya、每个晶体管的近似功率耗散为{0.5*(Vcc-Vee)* Qg*fsw}+{vbe * ib* tr/f* fsw)。 最简单的方法是仿真和检查。

    此致

    Navaneeth

  • 请注意,本文内容源自机器翻译,可能存在语法或其它翻译错误,仅供参考。如需获取准确内容,请参阅链接中的英语原文或自行翻译。

    {0.5*(Vcc-Ve)*Qg*FSW}

    在上面的公式 中、我认为您只考虑 了晶体管中的所有损耗。 可能是我们可以计算出的最坏情况。  

    我尝试使用 TINA 模拟电路,但我没有找到需要更改 HFE (BETA)、Vbe、VCEsat 的地方。  请帮助我在 TINA 中进行仿真。  我在    电流升压级中使用 FZT851和 FZT951晶体管。  

    在还给出的 MOSFET 缓冲器级原理图中,说明如何将 MOSFET 缓冲器电路与 ISO5852S 配合使用

  • 请注意,本文内容源自机器翻译,可能存在语法或其它翻译错误,仅供参考。如需获取准确内容,请参阅链接中的英语原文或自行翻译。

    Naga、您能否通过 navaneeth.kumar@ti.com 向我分享您的项目要求、我们将了解如何为您提供支持?

  • 请注意,本文内容源自机器翻译,可能存在语法或其它翻译错误,仅供参考。如需获取准确内容,请参阅链接中的英语原文或自行翻译。
    您好!

    我正在尝试在 TINA-TI 中模拟 ISO5852S 栅极驱动器。 我们无法向 TINA-TI 添加 ISO5852S 的加密模型。

    是否可以将加密的模型文件添加到 TINA 软件? 请确认。

    谢谢、此致、
    Rajasekaran
  • 请注意,本文内容源自机器翻译,可能存在语法或其它翻译错误,仅供参考。如需获取准确内容,请参阅链接中的英语原文或自行翻译。
    即使我也需要 ISO5852S TINA 文件。
  • 请注意,本文内容源自机器翻译,可能存在语法或其它翻译错误,仅供参考。如需获取准确内容,请参阅链接中的英语原文或自行翻译。
    您好!

    我们能够在 Orcad PSPICE 软件中运行的 ISO5852S PSPICE 瞬态模型文件、现在我们正在跟踪版本中运行该文件。 工作