This thread has been locked.

If you have a related question, please click the "Ask a related question" button in the top right corner. The newly created question will be automatically linked to this question.

[参考译文] TINA/Spice/THS4524:PSpice/THS4524

Guru**** 2589275 points
Other Parts Discussed in Thread: TINA-TI, THS4524

请注意,本文内容源自机器翻译,可能存在语法或其它翻译错误,仅供参考。如需获取准确内容,请参阅链接中的英语原文或自行翻译。

https://e2e.ti.com/support/tools/simulation-hardware-system-design-tools-group/sim-hw-system-design/f/simulation-hardware-system-design-tools-forum/775257/tina-spice-ths4524-pspice-ths4524

器件型号:THS4524
主题中讨论的其他器件:TINA-TI

工具/软件:TINA-TI 或 Spice 模型

我正在运行 PSpice 的试用版。 我下载了 PSpice 模型和项目示例 THS4524 PSpice 模型(修订版 B)。 交流仿真示例可以正常工作、但如果我添加脉冲电压源进行瞬态分析、即使将其连接到主放大器电路、交流仿真也会因以下误差而开始失败:  

错误(ORPSIM-16550):矩阵解决方案期间浮点计算失败。 可能的解决方案:1)确保所有器件参数都在有效范围内。 2)尝试使用.options limit

内部错误--溢出,乘法

正在中止仿真

瞬态分析也失败。

您是否知道是否有一个用于瞬态分析的具有 THS4524 PSpice 模型的 OrCAD 示例?

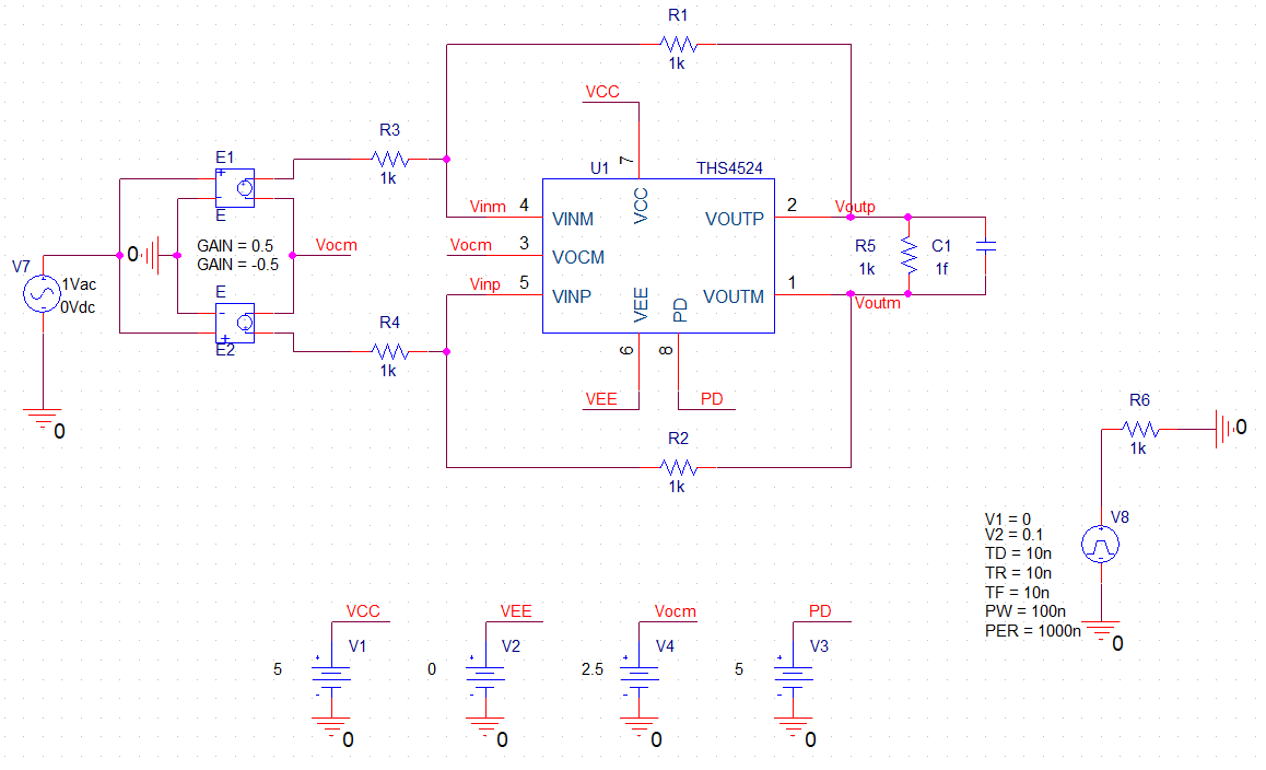
请参阅 下面我使用的整个原理图。 唯一的修改是 v8和 r6。

谢谢!

  • 请注意,本文内容源自机器翻译,可能存在语法或其它翻译错误,仅供参考。如需获取准确内容,请参阅链接中的英语原文或自行翻译。
    您好、Vladislav、

    供参考、我将对此进行研究。

    Herman
  • 请注意,本文内容源自机器翻译,可能存在语法或其它翻译错误,仅供参考。如需获取准确内容,请参阅链接中的英语原文或自行翻译。

    Herman、感谢您查看它。

    Vlad。

  • 请注意,本文内容源自机器翻译,可能存在语法或其它翻译错误,仅供参考。如需获取准确内容,请参阅链接中的英语原文或自行翻译。
    您好、Vlad、

    我尝试在这方面使用自动收敛、它起作用。 试试吧。

    对于 OrCAD 17.2:

    Simulation Profile -> Options -> Analog Simulation ->单击 Auto Convergence。

    Herman
  • 请注意,本文内容源自机器翻译,可能存在语法或其它翻译错误,仅供参考。如需获取准确内容,请参阅链接中的英语原文或自行翻译。

    非常感谢您、Herman、非常感谢您的观看。

    当时我尝试了一些方法来帮助它收敛(释放容差、使用初始电压等)、但如果我启用了自动收敛选项、我已经不能为正。

    很遗憾、我现在无法检查您的建议:我没有用于此测试的 PSpice 试用版。

    在保存的仿真报告文件中、我看到命令 .options ADVCONV -不确定它是否与 GUI 中的 Auto Convergence 相同。

    我们已经订购了完整的许可包、但尚未订购。  当我收到它时、我将按照您的建议再次使用 Auto Convergence On 对其进行测试。

    再次感谢您的参与和支持!

    Vlad。