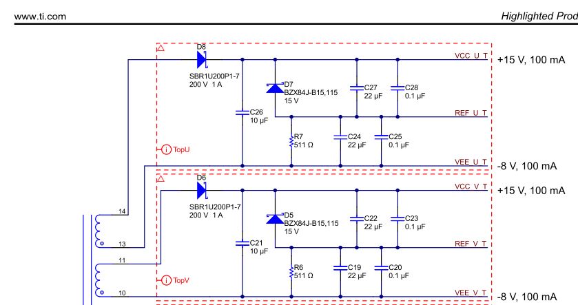
问题-1)在上面的电路中,假设我在+15V 上加载了100mA 的电流,以 REF U T 为基准 。 在-8V 上没有负载 ,以 REF U T 为基准。 在本例中、它将如何调节电压。
问题2) 即使在系统级,在接通过程中+15V 上也有负载 , 在关断过程中-8V 上也有负载。 这意味着一次一个电源有负载、另一个电源没有负载。 如何调节电压。
This thread has been locked.
If you have a related question, please click the "Ask a related question" button in the top right corner. The newly created question will be automatically linked to this question.
问题-1)在上面的电路中,假设我在+15V 上加载了100mA 的电流,以 REF U T 为基准 。 在-8V 上没有负载 ,以 REF U T 为基准。 在本例中、它将如何调节电压。
问题2) 即使在系统级,在接通过程中+15V 上也有负载 , 在关断过程中-8V 上也有负载。 这意味着一次一个电源有负载、另一个电源没有负载。 如何调节电压。
您好、Naga Sahitya、
感谢您关注 TIDA-00199。 请参阅以下说明:
此电源用于为 IGBT 驱动器供电-这意味着没有恒定负载、而是以2.5A 峰值灌电流/拉电流为例。 这些峰值电流持续时间不到几百 nsec、由输出电容器(22uF/0.1uF)提供。 本设计中指定的100mA 是用于以特定频率和 Qg 驱动 IGBT 的 REACH 电源轨额定功率的替代表示。
2. VEE (-8v)未严格 调节为 VCC (+15V)。 次级绕组上的任何额外电压都将反映在 VEE 上。 但是、这一比例小于4%(设计指南的图16)、通常这在逆变器中不是问题。
希望这能澄清。
此致
Navaneeth