This thread has been locked.

If you have a related question, please click the "Ask a related question" button in the top right corner. The newly created question will be automatically linked to this question.

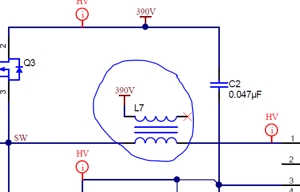
[参考译文] TIDA-010015:谐振电感器接线布置

Guru**** 2589280 points
Other Parts Discussed in Thread: TIDA-010015, TIDA-01494

请注意,本文内容源自机器翻译,可能存在语法或其它翻译错误,仅供参考。如需获取准确内容,请参阅链接中的英语原文或自行翻译。

https://e2e.ti.com/support/tools/simulation-hardware-system-design-tools-group/sim-hw-system-design/f/simulation-hardware-system-design-tools-forum/782678/tida-010015-resonant-inductor-wiring-arrangements

器件型号:TIDA-010015
主题中讨论的其他器件: TIDA-01494

大家好,

IM 计划在我们的设计中使用 TIDA-010015模型。 推荐的谐振电感器器部件为 750344128 (我们提供的定制电感器)。 问题在于建议的器件 在布局和值方面与原理图不匹配。请参考所附的图像

 

在 Sch 中、以耦合电感器布局和布线表示的谐振电感器如图所示。 请解释如何继续使用建议的电感器,因为这些电感器的布置是相同的。 我是否应该像 TIDA-01494模型那样连接电感器? 而且这些值也不同,在 BOM (330uH)和建议的定制器件(27uH)中有建议。 请告知如何继续。  

  • 请注意,本文内容源自机器翻译,可能存在语法或其它翻译错误,仅供参考。如需获取准确内容,请参阅链接中的英语原文或自行翻译。
    您好、Balasubramani、
    感谢您关注 TIDA-010015。
    我将邀请设计人员尽快回答您的问题。

    BR
    Cheng
  • 请注意,本文内容源自机器翻译,可能存在语法或其它翻译错误,仅供参考。如需获取准确内容,请参阅链接中的英语原文或自行翻译。
    您好、Balasubramani、

    请使用建议的定制器件。 我认为 BOM 中存在错误。 该原理图仅指示电感器的其中一个虚拟引脚连接到 V+。 没有内部连接-但是、在原理图中无法很好地展示这一点。 电感器只是单绕组类型。

    此致、

    Salil