请注意,本文内容源自机器翻译,可能存在语法或其它翻译错误,仅供参考。如需获取准确内容,请参阅链接中的英语原文或自行翻译。
器件型号:LMR16020 工具/软件:WEBENCH设计工具
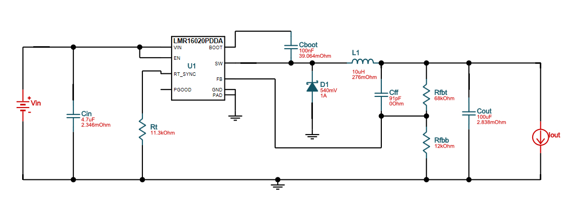
我 已在 webench 工具中为此器件定制了设计。 我使用了不同的优化、并更新了一些器件以符合 BOM 要求。 当我要求导出时、设计会恢复 为 Webench 最初选择的标准设计。 这是非常烦人的。
This thread has been locked.
If you have a related question, please click the "Ask a related question" button in the top right corner. The newly created question will be automatically linked to this question.
工具/软件:WEBENCH设计工具
我 已在 webench 工具中为此器件定制了设计。 我使用了不同的优化、并更新了一些器件以符合 BOM 要求。 当我要求导出时、设计会恢复 为 Webench 最初选择的标准设计。 这是非常烦人的。